项目应用(二)
3.2.3实施策略
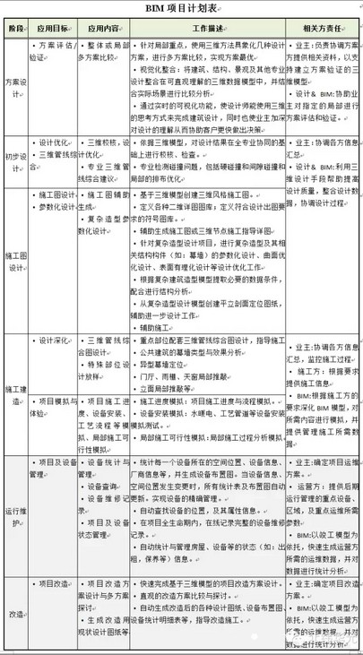
1.BIM项目计划表
BIM项目开始前,设计团队应与业主方以及合作方充分沟通取得共识,在项目设计周期、协同方式和交付内容及格式等方面形成明确要求。设计团队各专业之间,要确保对BIM应用目标、互提资料方式、专业协调和设计会审等环节形成清晰的协同设计流程。以上这些沟通和协商结果,应以文档方式予以规定,形成BIM实施策略文档,作为日后工作的依据。
我们根据一些设计单位的应用实践,归纳为BIM项目计划表,明确阶段、目标、内容、工作、责任等内容等。计划表的内容还可延申到施工、运维、改造等阶段。

微信公众号:xuebim
关注建筑行业BIM发展、研究建筑新技术,汇集建筑前沿信息!
← 微信扫一扫,关注我们+

BIM建筑网