建筑设计服务计费指导
第一章 综述
1、总则
1.1 为了适应市场经济的发展形势与需要,维护建筑设计市场秩序,确保设计质量和服务质量,有助于发包人、设计人协商确定设计服务计费,编制《建筑设计服务计费指导》(以下称《计费指导》)。
1.2 发包人和设计人依法维护市场秩序,保证建筑设计服务计费的公正性、客观性和合理性。
1.3 建筑设计服务计费应当体现优质优价的原则。凡在建筑设计中采用本《计费指导》未涵盖的新技术、新工艺、新设备、新材料或其它科技成果,有利于提高建设项目经济效益或环境效益、社会效益的,经发包人和设计人协商,可以在本《计费指导》基础上适当上浮计费额。
1.4 建筑设计服务费按以下方式支付:
(1)合同签订后7天内,发包人应向设计人支付设计费总额的20%作为定金;
(2)提交方案设计文件后7天内,发包人向设计人再支付设计费总额的10%;
(3)提交初步设计文件后7天内,发包人向设计人再支付设计费总额的20%;
(4)提交施工图设计文件后7天内,发包人向设计人再支付设计费总额的30%;
(5)施工图设计文件通过审查后7天内或施工图设计文件提交后3个月内,发包人向设计人再支付设计费总额的10%;
(6)工程结构封顶后7天内,发包人向设计人再支付设计费总额的5%;
(7)工程竣工设计验收或投入使用后7天内,发包人向设计人支付全部剩余设计费。
1.5 由于发包人原因造成建筑设计工作较大返工、修改和增加工作量的,发包人向设计人另外支付相应的建筑设计服务费并适当延长设计工期。
1.6 由于发包人原因,要求设计人在住房和城乡建设部颁布的《建筑设计周期定额》规定的周期内提前交付设计文件,设计人在确保设计质量与深度的前提下采取措施予以实现时,发包人向设计人支付赶工费。
1.7 发包人因非设计人原因要求终止或解除合同,设计人未开始设计工作的,不退还发包人已付的定金或发包人按合同约定向设计人支付违约金;已开始设计工作的,设计人完成工作量不足一半时,发包人向设计人支付设计费总额的50%,超过一半时,支付全部设计费。
1.8 本《计费指导》可作为建设项目编制立项报告、项目建议书、可行性研究报告等文件中估算设计及咨询服务计费额的参考。
2、建筑设计服务内容
2.1 本《计费指导》涉及的建筑设计服务内容包括设计基本服务与设计其他服务。
2.2 “设计基本服务”指设计人根据发包人的委托,按国家法律、技术规范和设计深度要求向发包人提供编制方案设计、初步设计(含初步设计概算)、施工图设计(不含编制工程量清单及施工图预算)文件服务,并相应提供设计技术交底、解决施工中的设计技术问题、参加竣工验收服务。其服务计费为“设计基本计费”。
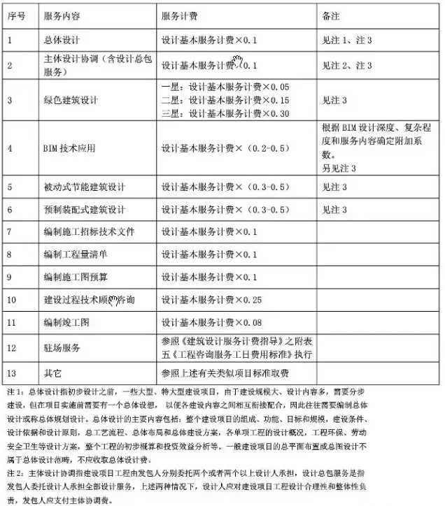
2.3 “设计其他服务”是指发包人要求设计人另行提供且发包人应当单独支付费用的服务,包括:总体设计、主体设计协调(包括设计总包服务)、采用绿色建筑设计、应用BIM技术、采用被动式节能建筑设计、采用预制装配式建筑设计、编制施工招标技术文件、编制工程量清单、编制施工图预算、建设过程技术顾问咨询、编制竣工图、驻场服务;提供概念性规划方案设计、概念性建筑方案设计、建筑总平面布置或者小区规划方案设计、绿色建筑设计标识评价咨询服务;提供室内装修设计、建筑智能化系统设计、幕墙深化设计、特殊照明设计、 钢结构深化设计、金属屋面设计、风景园林景观设计、特殊声学设计、室外工程设计、地(水)源热泵设计等服务。其服务计费为“设计其他服务计费”。
3、建筑设计服务计费
3.1 设计服务计费是指设计人根据发包人的委托内容和要求,提供设计基本服务与设计其他服务应计取的费用。
设计服务计费按照下列公式计算:
设计服务计费=设计基本计费 设计其他服务计费
3.2 设计服务可采用以投资费率方式计费,也可在部分项目上以投资费率为参照,采用单位建筑面积方式计费或以工日定额方式计费,具体由发包人与设计人协商确定。
3.3 按投资费率计费方式计费时,设计计费的“计费额“,可先按照批准的项目建议书或可行性研究报告投资估算中建筑安装工程费用计取,无投资估算的参照当地同期同类同规模工程项目的经验建筑安装工程费用计取。按估算“计费额”计取的设计费为暂估设计计费,最终以初步设计概算中的实际“计费额”为依据确定计费。
建筑安装工程费用包括人工费、材料费(含工程设备费,即构成或计划构成永久工程部分的机电设备、金属结构设备、仪器装置及其他类似的设备和装置)、施工机具使用费(含仪器仪表使用费)、企业管理费(含检验试验费)、利润、规费和税金。
3.4 建筑单体中采取复用设计的,每个复用单体按照单体设计计费的30%计费;需要重新进行基础设计的,每个复用单体按照单体设计计费的40%计费。
4、其他说明
4.1 建筑工程设计各阶段工作量比例系参照《全国建筑设计劳动(工日)定额》(住房和城乡建设部颁发),详见附表一《设计各阶段工作量分配参考比例表》。
4.2 发包人提供境外设计人提交的设计文件,需要设计人按照国家标准规范审核并签署确认意见的,按照实际发生的工作量,由发包人与设计人协商确定增加的审核确认费。
4.3 除另有约定外,设计人所编制的设计文件的著作权属于设计人。发包人可因实施工程的运行、调试、维修、改造等目的而复制、使用文件,但不能擅自修改或用于与设计合同无关的其他事项,并不得为合同以外的目的而复制、使用并提供给任何第三方。
第二章 设计基本服务计费
设计基本服务计费包括投资费率计费方式、单位建筑面积计费方式和工日定额计费等方式,由发包人与设计人协商确定。
1、投资费率计费方式
1.1 投资费率计费采取按照建设项目建筑安装工程费用(“计费额“)分档定额计取。
1.2 投资费率计费按照下列公式计算:
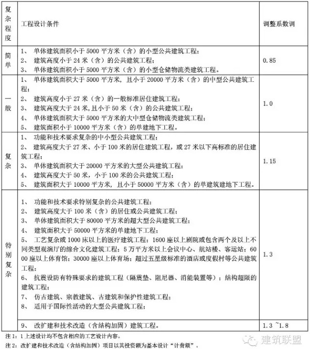
设计基本服务计费 =计费基价×工程复杂程度调整系数
注:计费基价详见附表二《计费基价表》,计费额处于两个数值区间的,采用内插法确定设计计费基价;
工程复杂程度调整系数详见附表三《工程复杂程度调整系数表》
2、单位建筑面积计费方式
部分项目可采用单位建筑面积方式计费,详见附表四《部分项目单位建筑面积计费表》
3、工日定额计费方式
项目采用工日定额方式计费,按以下公式计算:
工日定额计费=专家等级相应工日费用×(定额工日÷0.95÷0.85 辅助工日)
注1:专家等级相应工日费用详见附表五《工程咨询服务工日费用表》
注2:定额工日、相应系数、辅助工日参见《全国建筑设计劳动(工日)定额》(住房和城乡建设部颁发)
第三章 设计其他服务计费
设计其他服务包括的内容见第一章2.3条款所述,其计费详见附表六《设计其他服务计费表(Ⅰ)》、附表七《设计其他服务计费表(Ⅱ)》及附表八《设计其他服务计费表(Ⅲ)》。
第一章2.3条款未涉及的设计其他服务内容的计费可比照附表六、七、八执行。
第四章 附 表
附表一:设计各阶段工作量分配参考比例表(%)

附表二:计费基价表(单位:万元)

附表三:工程复杂程度调整系数表

附表四:部分项目单位建筑面积计费表

附表五:工程咨询服务工日费用表

附表六:设计其他服务计费表(Ⅰ)
(以设计基本服务计费乘附加系数计取)

附表七:设计其他服务计费表(Ⅱ)
(以用地面积、建筑面积计取)

附表八:设计其他服务计费表(Ⅲ)
(以单项工程投资额计费)

中国勘察设计协会建筑设计分会
《建筑设计服务计费指导》编制组
2015.9.24

BIM建筑网