2015年9月30日,湖南六建BIM工作站—隆平水稻博物馆建设项目BIM工作站正式挂牌成立。公司副总工程师曾宇宣、BIM中心主任饶志宇及BIM工作站全体成员等20余人参加此次挂牌仪式。

一、BIM工作站人事任命及组织架构
公司副总工程师曾宇宣任命项目经理黄宗贵同志为项目BIM工作站主管,项目副经理张明亮同志为项目BIM工作站负责人。同时公司BIM中心主任饶志宇与项目BIM工作站主管黄宗贵签订了责任状。

二、BIM工作推动会
会上公司副总工程师曾宇宣表示,公司积极响应集团号召,将BIM技术应用到实处,解决项目实际问题,并积极学习新技术,运用新工艺,探索新课题。公司BIM中心应在项目开展点对点培训,为BIM技术在项目的应用提供技术支持和专业指导,从实际出发,不断开拓与创新,狠抓团队建设,努力将项目BIM工作站成员培养成敢干、能干、实干的新技术人才。项目经理黄宗贵也表示将带领工作站全体成员努力学习、不断创新,将BIM技术应用真正在项目落到实处。
三、工程概况
隆平水稻博物馆建设项目位于长沙市芙蓉区隆平新区隆平公园,系湖南省政府重点建设项目。项目由1栋博物馆主体建筑、1栋博物馆配套用房及1个独立地下车库组成,总建筑面积19380.12平方米。主要分为陈列区、库藏区、公共服务区、技术与行政管理空间等5个不同的功能区。其中陈列区包括中国水稻历史于文化、水稻科技、袁隆平与杂交水稻3个基本展厅和1个临时展厅。

四、工程重点、难点
1、测量定位难度大
本工程轴线体系复杂,尤其是屋面梁板任意两个剖面曲率均不相同,结构梁板曲线各处不一,施工测设、计算难度极大,且难以控制。

2、本工程屋面为双曲面混凝土板 曲线型梁结合,不同剖面梁板曲率均不相同,各点标高难以控制,支模架立杆高度不一致,梁板支模主楞钢管受力方式难以确定,曲线梁板弧度与观感质量难以保证,同时支模高度大,最大支模高度达20.68m。支模难度大,外观质量难以保证。

双曲面混凝土板示意图

曲线型梁示意图
3、支模架立杆高度不一致,且各点不同,立杆钢管加工难度大;屋面为双曲面混凝土板 曲线型梁结合,各部位钢筋下料定尺难度极大,且定位难度大。

4、幕墙艺术混凝土装饰施工工艺难度大,深化设计与安装要求高,同时应保证艺术观感效果。

5、本工程屋面装饰为金属屋面,拼装定位难度大,深化设计与材料制作要求极高。

6、双曲屋面普通计算方法无法精确计算,给工程量计算与成本核算带来很大问题。

五、BIM技术应用部署
1、BIM技术应用目标
确保项目建设满足设计要求,充分展现设计意图,满足使用功能,保证感观质量优良。运用新方法方便快捷解决施工中各项难题:双曲屋面梁板测量定位、屋面各控制点标高控制、复杂工艺交底、特殊工艺施工。
2、BIM技术应用内容
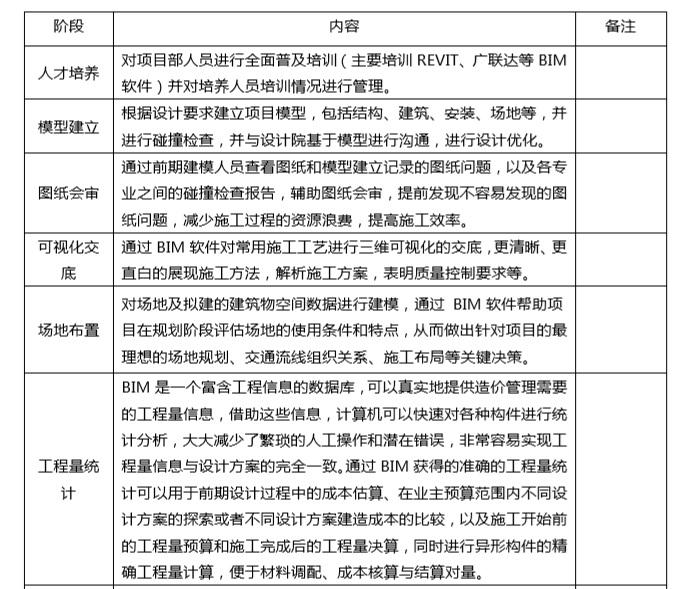
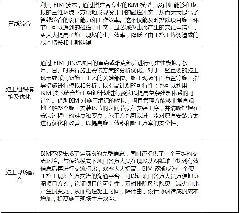
建立精确的模型,并进行精准的定位,测定标高,控制施工精度,确保感观质量。应用BIM技术进行动态场地布置,可视化施工工艺交底,材料准确定尺下料,特殊施工工艺方案确定,科学安排施工进度。具体内容如下表:


六、BIM工作站软硬件配置
根据工作需求配置BIM软件,本项目中以REVIT和广联达为主,其他BIM类软件为辅。本项目硬件配置本着满足日常所有需求的前提下,合理安排项目部资源,配置较好的工作站硬件设备。本项目中主要硬件配置如下:

湖南六建BIM技术中心 周瑾 /文/图

BIM建筑网