建立了公共建筑低碳设计分析流程,以一栋样本公共建筑为实例,进行了建筑地理环境影响分析和建筑本体节能效果分析,包括建筑热工性能和建筑光环境分析,提出了低碳设计的优化对策。建立了公共建筑碳排放计量清单构成和分析流程,分别对样本建筑的建造、运营和拆除三个阶段的碳排放量进行了计算,进而得出了建筑生命周期的碳排放总量数值,分析了公共建筑生命周期的碳排放贡献比例,指出降低公共建筑生命周期运营阶段的能耗是控制和减少公共建筑碳排放量的最重要措施。本研究成果为进一步开展公共建筑低碳设计和建立公共建筑碳排放计量标准提供了实证参考。
引言
建筑、工业和交通是城市能源消耗的三大重点领域,也是温室气体排放的主要来源。联合国环境署 ( United Nations Environment Programme,UNEP)2009年公布的《建筑与气候变化》报告指出,建筑部门能源消耗占全球能源消费的40%,全球温室气体排放的1/3与之相关。随着经济和城镇化建设快速增长,我国已成为世界上新建建筑最多、建材产量和消耗最大的国家。建筑在其建造、使用和拆除过程中,对能源和资源的消耗及固体废物的处理已经和将继续带来巨大的温室气体排放量。我国的建筑能耗约占社会总能耗的27%,且公共建筑单位面积能耗是住宅建筑的5~15倍。因此,研究公共建筑的低碳设计和碳排放计量方法,对降低公共建筑能耗和控制减少碳排放具有重要意义。
建筑信息模型 ( Building Information Model-ing,BIM) 是通过数字表达建设项目的物理和功能特性,为项目生命周期中的决策优化提供平台和依据。不同的利益相关方可在项目的不同阶段通过导入和导出更新及修改信息,支持和反馈各自负责的协同工作。本文结合作者承担的国家十二五科技计划子课题《武汉市江岸区典型建筑信息模型及建筑碳排放清单指标体系研究》,以武汉市江岸区科技创业园某公共建筑为样本,研究提出了基于BIM的公共建筑低碳设计分析与碳排放计量方法。
1.公共建筑低碳设计
1.1 设计阶段建模技术的应用
1.1.1 确定建模及分析流程
降低公共建筑碳排放强度的主要途径是通过优化设计和管理,降低建筑生命周期的能源消耗。低碳设计的目的是针对建筑、结构及设备等对碳排放影响程度大的部分进行节能优化设计,控制和减少公共建筑的生命周期碳排放总量。基于BIM技术选择适当的专业分析软件如Ecotect、GBS以及IES<VE>等,可在建筑设计初步阶段对建筑进行绿色设计和评价,相对传统的建筑设计具有明显优势,也适用于进行建筑低碳设计分析。本文研究提出了公共建筑低碳设计分析流程( 图 1)。

图1 公共建筑低碳设计分析流程
1.1.2 选择样本建筑
本文研究选择的典型样本建筑位于武汉市江岸区科技创业园,为一栋高科技企业的综合办公楼,建筑用地3000m2,设计建筑面积12259m2,绿地率30%,2011年建成投入使用,具有典型代表性,见图 2。

图2 样本建筑效果图
1.1.3 构建信息模型
根据公共建筑的能耗和碳排放特点,公共建筑的低碳设计分析信息模型应包括建筑构件、建筑机电、管道等基本元素的几何数据、物理特性、施工要求、价格资料等相关信息,据此建立建筑模型、结构模型和设备模型。根据样本建筑的设计数据和建筑特征,本研究使用Autodesk Revit全系列软件,分别建立了样本建筑的建筑、结构及设备的数字化模型(图3~图4) 。

图3 样本建筑的建筑模型(左)
图4 样本建筑的建筑模型(右)
1.2 建筑低碳设计分析
公共建筑低碳设计分析的重点是进行建筑地理环境影响分析和建筑本体节能效果分析。
1.2.1 建筑地理环境影响分析
样本建筑地处武汉市江岸区,故选取中国气象局 CSWD( China Standard Weather Data) 的武汉地区气象数据,采用Square One公司的Weather Tool工具分析,包括太阳辐射量、焓湿图策略、风环境等影响因素分析。建筑最佳朝向分析见图5,焓湿图分析见图 6。

图5 建筑最佳朝向分析(左)
图6 焓湿图分析(右)
1.2.2 建筑本体节能效果分析
建筑本体节能效果分析根据样本建筑的节能和功能设计等要求,在运用Revit软件建立的建筑模型基础上,结合Ecotect Analysis软件进行建筑本体节能效果分析,包括建筑热工性能和建筑光环境等分析内容。
1)建筑热工性能分析
将Revit建立的建筑模型进行简化处理,删减多余的信息,导出gbxml文件并遵循空间划分的原则创建房间信息,以便进行建筑热工分区; 导入Ecotect Analysis,保留几何信息以及几何图形的部分实物属性,将样本建筑划分为 124 个热工分区并在其中添加气象数据( CSWD) 、建筑材料、热工参数、时间表信息等能耗模拟必需的参数。Ecotect Analysis模导入与修整见图 7。

图7 Ecotect Analysis 模型导入与修整
2)建筑光环境分析
光是建筑环境的重要组成部分,优良的采光设计可以提高建筑的使用舒适度,减少照明能耗。本研究运用Ecotect针对各种自然采光和人工照明环境进行分析和评估,给出包括采光系数、照度和亮度等一系列控制指标参数,应用BIM技术平台将模型输出到Radiance对各种光环境要素做进一步分析。样本建筑的日照与阴影分析见图8,采光与照明分析见图 9。

图8 建筑的日照与阴影分析(上)
图9 采光与照明分析(下)
利用Ecotect对建筑内部各办公区间自然采光进行分析,设置外部条件为室内采光最不利情况的全阴天模型。以二层北面某办公室为例,可以发现由于房间宽度和进深都较大,仅在窗户附近自然采光条件较好。如需要控制室内照度达到300 lux,则根据上述照明节能分析,40%以上的自然采光时间仍需要人工照明,所以优化对策应是改进人工照明节能设计,在满足办公照明要求的同时提高节能效率。
2. 公共建筑碳排放计量
2.1 碳排放计量清单分析
公共建筑的碳排放计量范围应包括建筑生命周期全过程,需根据生命周期划分明确评价边界和编制清单。本文将建筑碳排放边界划分为建筑物的建造、运营和拆除三大阶段,在建造阶段采用通行的工程概预算方法,以建筑分部分项工程和措施项目工程作为基本计量单元,运营阶段以建筑设备使用作为计量基本单元,在拆除阶段通过实测数据或预估拆除工程量的方式进行碳排放计量。公共建筑碳排放计量的清单分析见图 10。

图10 公共建筑碳排放计量的清单
2.2 建筑碳排放计量方法
公共建筑的碳排放计量包括五项内容: 一是建造阶段的碳排放计量,二是运营阶段的碳排放计量,三是拆除阶段的碳排放计量,四是建筑生命周期的碳排放总量,五是建筑各阶段的碳排放量比较分析。
2.2.1建造阶段建筑的碳排放计量
通常对建造阶段建筑的碳排放计量先采用材料清单、机械清单测算生产过程能耗,再结合对应的碳排放系数转换得到建造过程总碳排放量,但此种计算方法对数据采集要求高且计算过于繁复,难于实际操作。本文借鉴工程概预算的相关概念,将“碳排放量”看作一种货币,把建设工程的分部分项工程、措施项目、其他项目等作为主要的能耗计量项目,在归纳各类能耗计量项目的碳排放系数基础上,提出了“综合碳排放系数”概念,构建了以工程量清单为基础的建造过程碳排放计量方法( 简称为工程量计碳法) ,既方便了数据获取,又减少了计量工作量。工程量计碳法分为以下三个步骤:
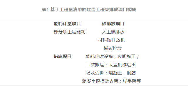
步骤一:构建基于工程量清单的碳排放项目工程量清单( 描述建设工程的分部分项工程、措施项目、其他项目、规费、税金等名称和相应数量的明细清单) 。本文把建造阶段主要能耗的分部分项工程、措施项目作为能耗计量项目,而其他项目、规费和税金等因产生碳排放较少不计入碳排放计量项目中,进而提出了基于工程量清单的建造工程碳排放项目构成( 表 1) 。

对应表1中各项碳排放项目,可分别确定碳计量单位并统计能耗数据,作为建造阶段碳排放计量的基础数据。
步骤二:确定各类项目的综合碳排放系数。将建造工程分为分部分项工程和措施项目两大类,将每一项的碳排放系数分类并归纳为分部分项工程和措施项目两类综合碳排放系数。
1) 计算分部分项工程综合碳排放系数。建造阶段的分部分项工程主要包括人工材料及机械三部分。综合考虑三部分的数量、各自碳排放系数以及建筑材料的回收利用率和建筑部件的维修率,可建立分部分项工程综合碳排放系数计算公式为:
Ci=[∑pCper+∑qCmat(1-μ)+∑rCmach(1+η)(1)
式中,Ci为某分项工程综合碳排放系数; p,q,r 分别为各类单位工程中人工、材料、机械的数量Cper,Cmat,Cmac分别为各类人工、材料、机械的碳排放系数; μ为材回收率; η 为建筑部件的维修率。
3)计算措施项目综合碳排放系数。《全国统一施工机械台班费用定额》中规定了施工机械能源消耗量,包括汽油、柴油、煤、电、水、木柴等,结合能源碳排放系数并据此计算措施项目综合碳排放系数,可建立措施项目的综合碳排放系数计算公式为:
Cj=∑pCper+∑qCmat+∑rCmach(2)
式中,Cj为某措施项目综合碳排放系数; p,q,r 分别为各类单位工程中人工、材料、机械的数量;Cper,Cmat,Cmach分别为各类人工、材料、机械的碳排放系数。
步骤三:计算建造阶段建筑的碳排放
1) 分部分项工程的碳排放量分部分项工程碳排放量计算公式为:Cp=∑miCi (3)
式中,Cp为分部分项工程碳排放量; mi为各分部分项工程量; Ci为各分部分项工程综合碳排放系数。应用所建的样本建筑 BIM 模型,结合 Revit的明细表功能,统计建筑工程的主要工程量清单,根据式( 3) 计算可得样本建筑分部分项工程的碳排放量为:Cp= 2237679. 97kg。
2) 措施项目的碳排放量措施项目的碳排放量计算公式为:Cm=∑mjCj(4)
式中,Cm为措施项目的碳排放量; mj为各措施项目工程量;Cj为各措施项目综合碳排放系数。
结合建造工程的施工组织方法,根据式(4)计算可得样本建筑技术措施项目的碳排放量为:Cm=263524.52kg。
4)建造阶段建筑的碳排放量合计样本建筑在建造阶段的碳排放量总计为:Ccons=Ci+Cj=2501t
2.2.2 运营阶段建筑的碳排放计量
运营阶段建筑的碳排放主要计量建筑设备的碳排放量和绿地碳汇。
2.2.3 建筑在拆除阶段的碳排放计量
由于样本建筑为新建建筑,故建筑在拆除阶段的碳排放按建造阶段碳排放量 10% 进行估算[8],则样本建筑在拆除阶段的碳排放量总计为:
Cbreak=Ccons×10%=2501×10%=250t
2.2.4 建筑生命周期的碳排放总量计量
综上计量,样本建筑在其建造阶段、运营阶段、拆除阶段的碳排放量分别为2501t、16330t、250t。则样本建筑生命周期的碳排放总量为:Ctotl=Ccons+Cuse+Cbreak=19081t( 5) 建筑各阶段的碳排放量比较分析样本公共建筑在生命周期各阶段的碳排放比例分别为: 建造阶段占13%,运营阶段占86%,拆除阶段占1% ( 图14) 。分析可知,降低公共建筑生命周期运营阶段的能耗是控制和减少公共建筑碳排放量的最重要措施。

图14 样本建筑生命周期各阶段碳排放比例
3结 语
2014年3月中共中央和国务院颁布了《国家新型城镇化规划( 2014-2020 年) 》,明确了在城镇化进程中推行低碳发展理念、推动形成绿色低碳的生产生活方式和城市建设运营模式、推进低碳城镇试点的发展任务[9]。降低和减少公共建筑的能耗和碳排放量意义重大。
本文研究提出的基于BIM的公共建筑低碳设计分析方法与碳排放计量模型,为我国正在组织实施的城镇建筑碳排放计量标准及低碳设计关键技术集成研究与示范提供了具有可操作性的分析计量方法和典型实证案例,但还有待进一步深入完善,纳入城镇应对气候变化的专项规划体系[10],在不同气候区域和更大范围规模的办公建筑中推广应用。
参考文献
[1] SBCI U. Buildings and Climate Change Summary forDecision-Makers[R ],Paris: United Nations Environ-ment Programme,2009.
[2] 仇保兴。 我国建筑节能潜力最大的六大领域及其展望[J]。 建筑技术,2011,42( 1) : 6-9.
Chou Baoxing. Six major areas of building energy saving potential in China and its prospect (J)。 Construction technology, 42, 2011 (1): 6-9.
[3] 清华大学建筑节能研究中心。 中国建筑节能年度发展研究报告 2007[M]。北京: 中国建筑工业出版社,2007.
Research Center of building energy conservation, Tsinghua University, China Building Energy Conservation Research Report 2007. Beijing: China Building Industry Press, 2007.
[4] 陆绍凯,秦延栋。 工程项目中的供应链管理研究[J]。 西南交通大学学报( 社会科学版) ,2005,6( 1) : 88-91.
Lu Shaokai, Qin Yandong. Research on Supply Chain Management in engineering project. Journal of Southwest Jiao Tong University (SOCIAL SCIENCE EDITION), 2005, 6 (1): 88-91.
[5] 卢少华,陶志祥。 动态联盟企业的利益分配博弈[J]。 管理工程学报,2004,18(3)。
Lu Shaohua, Tao Zhixiang. Distribution of interests of dynamic alliance enterprise. J. Journal of management engineering, 2004, 18 (3)。
作者丨华虹 陈冲 张晓鸽 华中科技大学环境科学与工程学院,王晓鸣 曾波波 华中科技大学土木工程与力学学院,邓培 武汉岱家山科技企业孵化器有限公司,何建清 张鹏 中国建筑设计研究院

BIM建筑网