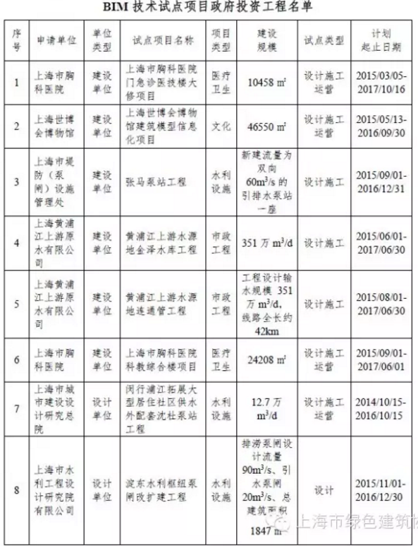
根据《关于在本市开展建筑信息模型技术应用试点工作的通知》(沪建应联办〔2015〕2号)要求,本市BIM技术应用试点受理工作于2015年9月1日起正式启动,政府投资工程应用试点由相应的行业主管部门组织推荐;社会投资工程应用试点由上海市绿色建筑协会上海建筑信息模型技术应用推广中心组织推荐,并受上海市住房和城乡建设管理委员会委托,由BIM推广中心组织召开试点项目评审会,最终评审结果报上海市建筑信息模型技术应用推广联席会议办公室。
第一批通过上海市建筑信息模型技术应用推广联席会议办公室会同联席会议相关成员单位集体会审的试点项目名单已于日前公示,现正式向社会公布。
下一阶段,BIM推广中心将继续做好试点项目进度跟踪、组织召开专家答疑活动以及试点项目验收等过程管理工作,从而稳步深入地推进本市BIM技术的应用。




微信公众号:xuebim
关注建筑行业BIM发展、研究建筑新技术,汇集建筑前沿信息!
← 微信扫一扫,关注我们+

BIM建筑网