为解决房地产企业BIM技术采纳不理想的问题,基于信息技术采纳相关理论,将个体采纳层面的技术接受与应用统一理论与组织采纳层面的任务技术匹配模型相结合,同时考虑房地产企业特征及BIM技术特征。在此基础上提出相关假设,建立房地产企业BIM技术采纳模型。利用SPSS及Amos软件对所收集的328份有效问卷数据进行分析。最终得到影响房地产企业BIM技术采纳的影响因素及各因素之间的相互关系,并提出针对性建议以期对决策者提供参考。建筑信息模型(Building Information Modeling,BIM)作为一种全新的管理理念及信息技术,受到了政府、业界和学界的普遍关注。同时也应看到,BIM技术在我国房地产领域的采纳现状并不理想。
将当前学者对BIM技术采纳研究中普遍认为的BIM实施阻碍因素概括为:没有充分外部动机、国内缺乏BIM标准合同示范文本、使用BIM带来的经济效益不明显[1];缺少基于BIM的工程管理体系与架构,BIM信息集成方法存在缺陷;缺少对IFC模型信息描述和拓展的机制[2];BIM相关软件不能很好满足我国设计规范要求[3];缺乏系统的BIM应用效益评价,导致多数项目业主对BIM应用持观望态度[4];缺乏熟悉BIM技术并在实际中应用过BIM的技术人员,BIM软件工具购买、硬件更新和人员培训带来成本上的增加[5];员工现有工作习惯难以改变,现有激励方式不足以让员工抛弃旧习惯[6];建筑行业现有法规、行业标准、法律责任内容界限不清晰,政府没有出台强制性BIM实施文件[7];作为最大收益方的业主,在实施BIM上动力不足[8]。
综上所述,当前BIM采纳研究多着眼于国家政策、行业标准对于BIM推广的作用。分析宏观、组织层面对BIM技术采纳的影响。本研究拟通过借鉴信息技术采纳领域相关理论,结合BIM技术的特征及房地产企业特征,建立BIM技术采纳模型,通过实证研究探索影响房地产企业员工BIM技术采纳的因素,并对房地产企业BIM技术采纳提出相关建议与问题解决对策。
1 研究变量、假设及采纳模型
1.1 研究变量及假设
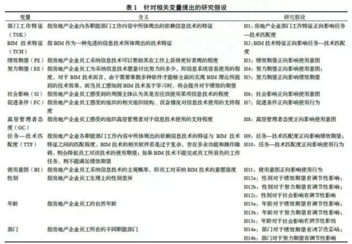
本研究将个体采纳层面的技术接受与应用统一理论(Unified Theory of Acceptance and Use ofTechnology,UTAUT)和组织采纳层面的任务—技术匹配模型(Task Technology Fit,TTF)为框架结构建房地产企业BIM技术采纳模型。个体采纳层面的研究以UTAUT理论模型为基础。根据高芙蓉等[9]在对国内外UTAUT相关文献研究,UTAUT模型中绩效期望、努力期望、社会影响、促进条件4个自变量对采纳意向及行为的影响显著。经过多重样本检测,模型解释率高达70%。因此,本文研究中将保留“绩效期望、努力期望、社会影响、促进条件”这4个自变量。又因为BIM的推行是公认的一把手工程,因此增添企业“高层管理者态度”这一自变量。调节变量中,由于本文研究主体为受房地产企业规章制度约束的员工,并且员工会因所在部门工作内容的不同,表现出不同的个体采纳特征。因此,将UTAUT原模型中调节变量“自愿性程度”和“经验”删除,增添“所在部门”这一调节变量。
组织采纳层面的研究将以TTF理论模型为基础,Goodhue[10]及其团队对TTF理论模型的稳健性和模型之间的关系显著性进行研究。分析表明,模型中的关系都被显著的支持,且模型大部分方差都被解释。因此,本文将TTF模型中的“任务特征”和“技术特征”细化为“部门工作特征”和“BIM技术特征”。针对上述相关变量提出研究假设(见表1)。

1.2 采纳模型
基于上述19个研究假设,得到本文的采纳模型,如图1所示。

图1 采纳模型
2 研究方法
本次采纳模型共计13个变量,其中7个潜自变量,3个潜因变量,3个调节变量。研究量表中各因素均采用至少3个题项进行测度,大部分题项均来源于已有文献中经过大量实证检验过的成熟问题,同时考虑房地产企业和BIM 技术特征,最大限度地将共性因素情景化,使之符合本研究的背景。在调查问卷中,各项均采用李克特5级量表进行测试。问卷初稿经11 名企业员工及专家学者测试后,根据反馈意见对问卷进行修改,以保证问卷表述的准确性且便于理解。利用SPSS软软件对收集到的数据进行信度和效度分析。
又因Amos软件可与SPSS软件实现良好集成,本研究将使用Amos软件依据BIM采纳模型建立结构方程模型,并进行路径分析、参数估计以及假设检验。通过纸质文件递送、电子邮件、在线问卷调查等形式对房地产企业员工进行数据采集,最终收回问卷341份,剔除无效问卷13份,得到有效问卷328份。其中男性占比51.2%,女性占比48.8%。员工年龄介于21~30岁之间的占比46.6%,介于31~40岁的占比38.1%。所调查的部门中,占比大小依次为:工程部/项目部21.9%,成本部20.4%,采购部13.1%,营销部与设计部为11.6%,人力资源部7.6%,财务部5.5%,其他部门8.3%。
3 数据分析
本研究利用SPSS软件对328份问卷数据进行分析和处理,检验样本数据信度及效度情况。利用Amos软件建立结构方程模型,通过路径系数分析对研究假设进行验证。
3.1 信度分析及效度分析
通过信度分析有效确保测量问项具有较高内部一致性。通过Cronbach'sα系数来衡量量表的信度,α的值越大说明信度越高。判别标准为α值大于0.7,各题项CITC值大于0.4,则认为是良好,说明各题项可以有效对变量进行测量。若删除该项后的α值与整体α值提高很多,则要对该题项进行删除。经过数据分析得到:部门工作特征内第4个题项、任务技术匹配度内第4个题项不满足判别标准,后续分析中应将这两个题项删除,以保证样本数据信度要求。
通过效度分析检验调查问卷数据的有效性,也即通过调查问卷能够准确测量各变量的程度。在信度检验修改量表的基础上,利用SPSS软件首先对其进行KMO样本测度和Bartlett球体检验,本次调查问卷样本整体KMO测度值为0.845大于临界值0.7。Bartlett球体检验显著性概率为0,也满足小于0.05的要求。然后运用因子分析方法,通过将正交旋转观察各因子的载荷情况。因子载荷均大于0.5临界值,且累计方差解释率为73.216%。说明本研究调查问卷样本对于研究的解释能力较强,可以做进一步研究。

BIM建筑网