深圳国际会展中心配套市政工程车辆段位于深圳市宝安区机场以北,11号线机场北停车场以西的地块内,永久用地面积约15.6675ha。在本项目中,中铁十九局集团有限公司主要负责车辆段咽喉区土建工程施工,主要工程内容包括:土石方工程、边坡工程、软基处理工程、U型槽工程、给排水工程、场内道路、上盖平台工程及其他附属工程等,总造价约6.02亿元。
实际应用EVALUATION
施工工序跟踪
本项目各类桩的数量多且流程繁琐,利用BIM5D平台以控制点为节点进行设置,实现进度关键节点的控制。

由于本项目工期紧,领导要求及时汇报进度。以往采用台账模式,通过微信、电话等联系方式对上级进行汇报,需先汇总信息然后进行整理,过程繁琐且工作效率低。
现在使用BIM5D构件跟踪功能,对每道工序完成时间做记录,便于后期成本分析。同时基于BIM云的协同工作,实现对各手持终端数据的实时汇总,以满足现场进度快,汇报及时的要求。

目前,项目中已经完成了1480根旋挖灌注桩、124个承台的进度跟踪准备,累计上传2500张施工照片,占比90%。计划对承台以上构件的进度跟踪方面,对现场技术人员进行了移动端使用的技术交底,相比原来的进度汇报模式,更好地体现形象进度,得到项目管理人员一致好评。

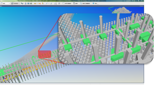
承台开挖计划与施工工艺选择
本工程属于出入段地铁车辆段咽喉区,施工难点包括U型槽、素砼桩的施工,工序衔接则成为项目进度的关键,施工前需要做好相关的模拟、预演。
项目组利用BIM5D构件属性查找功能,对多达11种的承台类型,共42个承台底标高进行分析。对不同底标高的承台做好分区、分块、分不同施工方式放坡开挖,对需要使用钢板桩作支护的承台进行记录,对需要做专家论证的专项方案进行筛选,提升项目施工组织能力,提高施工方案的优化率,加快数据统计速度。

质量安全管控
项目为深圳地铁工程,业主对质量安全问题高度关注。在施工过程中,质量安全的管控尤为重要。管理人员需要对施工队伍进行严格的班前教育,在发生安全质量问题较多的环节,使用BIM5D的质量、安全功能对分包队出现问题形成有效记录,实现对问题的跟踪形成闭环管理。在阶段应用中,项目部已上传34个质安问题,累计处理问题32个,及时整改率达到94%。整改模式由以前直接下发整改单,转变为发现问题后,手机端实时通知劳务队伍进行问题整改,在模型上面以图钉形式标识,使得各区域的问题情况清晰可见,也成为班组对考核和奖惩的有效依据。

现场进度记录
工程部的技术人员每天需要对完成的工程量进行台账统计,但是缺乏对现场施工工人派工人数和机械使用数量的系统化统计,缺少对进度照片、资料的存档。通过使用BIM5D手机端记录的数据,工程的计划合同部、物资部不仅可以向上级及时汇报准确的进度,同时掌握了每日各工种人数和机械使用量的汇总信息,形成更为精确的项目成本分析,将该信息作为下次成本例会主要探讨内容,同时也解决了以往对进度照片存档不到位的问题。

施工资料协同
在灌注桩施工前,对桩岩面标高进行分析时,需要翻阅多张图纸来确定预计岩面标高和对桩位坐标。项目组通过在协筑中上传资料并与模型关联,各部门可以通过构件二维码实现资料协同。现场技术人员在施工前扫描二维码判断入岩标高以及桩顶标高,测量班通过扫描二维码得出桩位坐标信息进行放点,实施过程中将影像资料录入,施工过后对构件资料进行关联,便于后期资料存档,供职能部门审阅,减少资料遗失的可能。对已完成了1480根旋挖灌注桩、124个承台检验批资料上传,各部门使用“协筑”平台进行资料浏览、下载,大幅提高工作效率,同时减少打印30%纸质资料。

素砼桩与承台施工次序优化
根据设计要求,素砼桩位在承台与承台之间,且素砼桩与承台标高不同,施工时构件的空间位置较难把握,施工机械合理摆放成为工序转换的关键。通过测量模型的模拟演示,发现空间距离不足以让素砼桩机施工作业。经过模型分析,放弃了先施工素砼桩再施工承台的方案,提前避免了返工的发生。

技术交底可视化
在对分部、分项工程施工前,例如立柱插筋与承台连接部位、三级沉淀池与排水沟连接位置、高度,U型槽围护结构施工,以往都是通过纸质版图纸、说明进行技术交底。现在已对项目泥浆箱、排水沟、三级沉淀池、U型槽围护结构进行立体可视化技术交底,做到一目了然,快速、直观了解各自的作业范围,预知工序操作难度等,管理人员更有效地将施工方案转述给技术操作人员。

碰撞检查
在工期比较紧张的项目中,传统施工模式对管线与管线的碰撞,管线与主体结构的冲突,是没有过多时间做深化设计的,大多数是要在施工过程中才发现确实存在碰撞,导致不必要的返工,影响后续工作的衔接,造成经济上的损失。现在通过事先建立各专业模型,统一导入到BIM5D平台进行整合,分析各专业构件是否互相干扰,提前判断专业施工情况,减少错误、返工现象。对于管线特别多,标高不同的工段,通过模型预演,做到不返工,节约成本。

用户评价EVALUATION
本项目作为中铁十九局集团第七工程有限公司首个BIM试点项目,发挥了BIM可视化、虚拟化、协同管理、成本和进度控制等优势,提升工程决策和施工管理水平,减少返工和浪费,有效缩短工期,提高了工程质量和经济效益。
项目部组建了BIM中心,搭建了具有信息参数的模型,对模型进行信息管理应用和维护,加强项目实施过程中资料管理及技术参数的汇总。分阶段开展质量安全、构件二维码的应用。灌注桩、承台物料跟踪、进度照片应用,建筑物可视化交底。特别在对桩基承台施工工序、进度控制,以及承台开挖计划与施工工艺选择等方面起到了重要作用。

BIM建筑网