
BIM政策|吉林省用BIM招投标时应给予加分
吉林省推进房屋建筑和市政基础设施工程全过程咨询服务的实施意见 为提升固定资产投资决策科学化水平,完善工程建设组织模式,提高投资效益、工程建设质量和运营效率,根据《国务院办公厅关于促进建筑业持续健康发展的意见》(国办发〔2017〕19号)、《...

BIM政策|海南省修《评标办法》 提升BIM技术评分占比
各市县住房和城乡建设局、各公共资源交易中心、各相关单位、各评标专家: 为贯彻落实国务院深化“放管服”改革,优化营商环境,海南省住房和城乡建设厅、海南省发展和改革委员会将《海南省房屋建筑和市政工程工程量清单招标投标评标办法》(琼建招〔2017...

BIM政策|形成基于BIM的审批体系!关于进一步推进上海市工程建设施工图设计文件审查改革工作通知

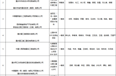
BIM新闻|关于公布第五届建设工程BIM大赛评选结果的通知
关于公布第五届建设工程BIM大赛评选结果的通知 渝建协发〔2021〕76号 各有关单位: 为全面贯彻落实《重庆市住房和城乡建设委员会关于推进智能建造的实施意见》(渝建科〔2020〕34 号),促进我市建筑企业更进一步推广应用BIM技术,并推...

BIM新闻|深圳市人民政府印发加快推进BIM技术应用的实施意见(试行)
深圳市人民政府印发加快推进BIM技术应用的实施意见(试行) 来源:VDC数字中心 关于加快推进建筑信息模型(BIM) 技术应用的实施意见(试行) 为贯彻落实中共中央办公厅、国务院办公厅《关于推动城乡 建设绿色发展的意见》(中办发〔2021〕...

BIM政策|“BIM设计”岗位纳入江苏省职称申报范围
现将《江苏省建设工程专业技术资格条件(试行)》(苏职称〔2021〕5号)印发,请认真贯彻执行。原江苏省专业技术人员职称(职业资格)工作领导小组《关于印发〈江苏省建设工程中、高级专业技术资格条件(试行)〉的通知》(苏职称〔2010〕9号)同时...
BIM政策|BIM助力河北住建行业信息化工作方案
近日,河北省住建厅印发《河北省住房城乡建设行业三年(2019-2021)信息化工作方案》提出,为加快推进全省住房城乡建设行业信息化发展,河北省将统筹推进建筑智能化应用、桥梁道路综合管理信息平台、智慧供热、智慧环卫、省村镇建设信息化监管平台、...

BIM新闻|第七届全国BIM学术会议在重庆市成功召开
第七届全国BIM学术会议 暨第八届第一次中国图学学会 建筑信息模型(BIM)专业委员会年会 在重庆市成功召开 大会情况 为推进BIM技术的发展与应用,在中国图学学会的指导下,中国图学学会建筑信息模型(BIM)专业委员会(以下简称“BIM专委...

BIM政策|要求BIM项目应用率达100%!合肥市发布2021年装配式建筑工作要点
产业目标:搭建装配式建筑产业创新联盟,争创1到2个省级及以上装配式建筑产业园区,预制构件企业信息化、工业化水平显著提升,BIM技术项目应用率达100%。培育设计、生产、研发和整体卫浴、集成厨房、设备制造等产业链企业20家以上,推动产业链资源...
BIM新闻|关于第六届建设工程BIM大赛结果的公示
第六届建设工程BIM大赛已完成全部赛程,现将大赛结果名单予以公示。公示时间为2022年1月12日~1月19日。如有异议,请与我会质量与科技推广部联系。以单位名义反映情况的,请留联系方式并加盖单位公章;以个人名义反映情况的,应署明真实姓名和联...

BIM政策|4月1日实施!深圳市住建局、交通运输局发布七本BIM地方标准
深圳市交通运输局3月8日,发布七本BIM行业标准 4月1日起实施 1.深圳市住房和建设局 深圳市交通运输局关于发布《城市道路工程信息模型分类和编码标准》的通知 2.深圳市住房和建设局 深圳市交通运输局关于发布《道路工程勘察信息模型交付标准》...

BIM新闻|河北省工程总承包项目招标新规,BIM带来了哪些机会!
近日,河北省住房城乡建设厅和河北省发展改革委联合印发《河北省房屋建筑和市政基础设施项目工程总承包管理办法》(以下简称《办法》)。 全省行政区域内新建、改建、扩建的房屋建筑和市政基础设施项目,采用工程总承包方式组织建设和监督管理的,适用于该《...

BIM政策|浙江省人民政府关于进一步加强工程建设项目招标投标领域依法治理的意见
近日,浙江省人民政府发布《关于进一步加强工程建设项目招标投标领域依法治理的意见》,自2021年4月10日起实施。《意见》明确禁止抽签、摇号确定中标人等诸多亮点! 《意见》共39条: 分严格招标投标程序、优化招标投标市场营商环境、深化招标投标...
BIM政策|全国8大BIM火爆省市政策整理汇总
-01-广东省 ◆2020年09月16日, 深圳市住建局关于发布《政府投资公共建筑工程 BIM 实施指引》的通知:深化 BIM 技术在深圳市政府投资公共建筑工程前期规划、设计、施工、竣工验收和运维移交阶段的应用,进一步推进深圳市政府投资公共...

BIM新闻|完善BIM、CIM、智能建造标准,《国家标准化发展纲要》今日印发
近日,中共中央、国务院印发了《国家标准化发展纲要》,并发出通知,要求各地区各部门结合实际认真贯彻落实。其中“五、加快城乡建设和社会建设标准化进程”的“(十七)推动新型城镇化标准化建设“提出:推动智能建造标准化,完善建筑信息模型技术、施工现场...

BIM政策|上海市BIM示范项目给补贴,最高100万!
前不久,上海市黄浦区关于印发《黄浦区建筑节能和绿色建筑示范项目专项扶持办法》的通知:对BIM等示范项目最高补贴100万,2月18日起施行。 其二:BIM技术成为企业中标的加分项 在《建设项目工程总承包管理规范》中提出:采用BIM技术或者装配...

BIM政策|BIM和智慧工地普及率100%!浙江公布2025年建筑业改革创新高质量发展目标
近期浙江发布《关于推动浙江建筑业改革创新高质量发展的实施意见》。浙江文件提出,“到2025 年,装配式建筑占新建建筑比重达到35%以上,钢结构建筑占装配式建筑比重达到40%以上”、“建筑信息模型(BIM)、物联网、大数据等数字技术全面应用于...

BIM新闻|关于印发《关于促进济南市建筑信息模型(BIM)技术集成 应用发展的实施意见》的通知
BIM政策|河北省发布建筑信息模型(BIM)技术应用指南
为指导我省建设工程项目建筑信息模型(BIM)技术应用,提高勘察、设计、监理、施工、咨询、运营维护等单位的BIM应用水平,日前,省住房和城乡建设厅编制发布《河北省建筑信息模型(BIM)技术应用指南(试行)》(以下简称《指南》)。 《指南》适用...

BIM新闻|2021年北京市建筑信息模型(BIM)应用示范工程拟立项名单公示
10月27日,从北京市住房和城乡建设委员会官网获悉,根据《北京市住房和城乡建设委员会关于征集2021年北京市建筑信息模型(BIM)应用示范工程的通知》要求,经专家初评和现场答辩终评,有29个项目通过立项评审,现予以公示。 2021年北京市B...

BIM建筑网









