
装配式资讯 第26页

装配式政策|关于公布第一批浙江省智能建造试点企业名单的通知
各市建委(建设局),各有关企业: 为发挥试点先行带动作用,加快发展智能建造,根据住房和城乡建设部等部门《关于推动智能建造与建筑工业化协同发展的指导意见》精神,经企业申报、设区市建设主管部门推荐、专家委遴选、我厅审定,确定“浙江省建工集团有限...

装配式政策|最新!厦门编制出台五部智能建造装备指引
为加快推进厦门市智能建造试点工作 确保相关智能设备、装备 在市房屋市政工程 稳妥落地和安全使用 市住房和建设局近期出台了 五部智能建造装备指引 这些指引覆盖了 从设备安装、使用、拆卸 到检测、维护等全生命周期的管理 内容介绍 《厦门市智能施...

装配式政策|《河南省装配式装修技术导则、评价技术导则、减污降碳计算细则》公开征求意见
关于征求《河南省装配式装修技术导则》《河南省装配式装修评价技术导则》《河南省装配式装修减污降碳计算细则》(征求意见稿)意见的函 附件下载: 附件1:河南省装配式装修技术导则20240928.pdf 附件2:河南省装配式装修评价技术导则(征求...
装配式政策|关于湖北省地方标准《建筑室内装配式装饰装修技术及评价规范(征求意见稿)》征求意见的函
关于湖北省地方标准《建筑室内装配式装饰装修技术及评价规范(征求意见稿)》征求意见的函 各市、州、直管市、神农架林区自然资源和城乡建设局、住房和城市更新局,各有关单位和专家: 根据湖北省市监局《关于下达2023年度湖北省地方标准制修订项目计划...
装配式政策|关于印发《桃江县推进装配式建筑发展实施方案》的通知
桃江县实行“先建后补”的补助方式,在试点期间每年建设1-2栋装配式建筑农房的乡镇,将奖励乡镇5000元/栋的宣传推广和工作经费。建设集中连片装配式建筑农房(10栋以上)的乡镇,将奖励乡镇10000元/栋的配套基础设施建设、宣传推广和工作经费...

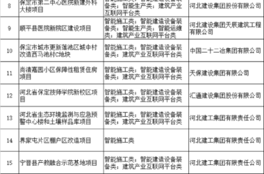
装配式政策|河北省建筑工程智能建造骨干企业和示范项目公示
据河北省住房和城乡建设厅门户网站显示,为大力发展新型建造方式,推动智能建造技术在工程项目中的应用,培育一批具有发展潜力的智能建造骨干企业,引领带动全省建筑业转型升级,在企业自愿申报、市级住房城乡建设行政主管部门推荐、河北省住房和城乡建设厅组...
装配式政策|深圳关于2024年第二批超低能耗、(近)零能耗及近零碳建筑试点项目的公示
深圳市住房和建设局关于2024年第二批超低能耗、(近)零能耗及近零碳建筑试点项目的公示 为贯彻实施国家、广东省及深圳市等相关绿色低碳政策要求,进一步提升建筑节能水平,大力推进我市超低能耗建筑、(近)零能耗建筑、近零碳建筑建设,根据《深圳经济...
装配式政策|福建关于开展房屋建筑工程施工图BIM审查试点工作的通知
关于开展房屋建筑工程施工图BIM审查试点工作的通知 闽建科函〔2024〕85号 各设区市住建局、平潭综合实验区交建局,各有关单位: 为加强建筑信息模型(BIM)技术在建筑全生命周期中的应用,提升工程建设项目数字化管理水平,根据“数字住建”建...
装配式行业|广州市政集团智能建造研发总部项目C栋顺利封顶
9月29日上午,市政集团智能建造研发总部项目C栋住宅楼顺利封顶。 市政集团智能建造研发总部项目位于广州市增城区区中心,占地约为2.3万平方米。本次封顶的C栋住宅楼项目将智能建造技术全面应用于设计、施工及管理全过程,通过BIM技术优化设计,实...
装配式行业|【哈兹国外经典案例】伊斯坦布尔 Sabanci Center
Sabanci Center位于土耳其伊斯坦布尔Beşiktaş区的Büyükdere 大道附近。 项目介绍 Sabanci Center这座双塔办公大楼由39层(h=158m)的 Akbank 塔、34层(h=140m) 的 Sabanc...
装配式行业|江西首秀,中建三局“住宅造楼机”亮相南昌
中秋佳节之际,中建三局江西金控数字金融创新产业园项目3#楼住宅造楼机完成了首次提升,目前地上四层结构施工完成,进入五层阶段。 项目负责人文相飞介绍到,这款住宅造楼机是由中建三局自主研发,通过延续“综合空间利用技术”,强化安全、提升效率,专门...
装配式政策|关于印发《佛山市市政基础设施工程智能建造水平评价指引(试行)》的通知
佛山市住房和城乡建设局 佛山市交通运输局 佛山市轨道交通局 佛山市水务局 关于印发《佛山市市政基础设施工程智能建造水平评价指引(试行)》的通知 各区住房城乡建设和水务局,市装配式建筑与智能建造协会,各有关单位: 为贯彻落实《佛山市智能建造试...
装配式政策|关于发布《海南省建筑光伏系统建设技术标准》的通知
海南省住房和城乡建设厅 关于发布《海南省建筑光伏系统建设技术标准》的通知 各市、县、自治县住房和城乡建设局,三沙市自然资源和规划建设局,各建设、设计、施工、监理单位,其他有关单位: 为响应国家双碳战略目标,规范我省建筑光伏系统的设计、安装施...

装配式政策|厦门市住建局关于鼓励招投标活动中增设智能建造技术应用评审内容的通知
厦门市住房和建设局关于鼓励招投标活动中增设智能建造技术应用评审内容的通知 厦住建建筑〔2024〕82号 各招标单位,市国资委,各区住建(和交通)局、市招投标中心、市公共资源交易中心、各有关单位: 为贯彻落实《厦门市人民政府关于印发智能建造试...
装配式政策|关于成都市建筑信息模型(BIM)技术应用管理平台智能辅助审图功能试运行的通知
成都市住房和城乡建设局关于成都市建筑信息模型(BIM)技术应用管理平台智能辅助审图功能试运行的通知 成住建发〔2024〕133号 区(市)县住建行政主管部门,各有关单位: 为进一步提高我市住建领域信息化、数字化水平,不断推进数字住建建设,夯...
装配式政策|关于印发《河北省装配式建筑技术应用案例(第一批)》的通知
关于印发《河北省装配式建筑技术应用案例(第一批)》的通知 各市(含定州、辛集市)住房和城乡建设局,雄安新区管委会建设和交通管理局,各有关单位: 按照国家、省发展装配式建筑工作要求,各地持续推动装配式建筑发展,取得积极成效。为总结装配式建造经...
装配式行业|中建八局总工程师亓立刚:低碳建造与绿色转型
8月28日,中建集团在上海嘉定中建玖合理想之地项目召开碳达峰碳中和工作小组2024年第二次会议暨分布式能源工作推进会。会议设置双碳产业亮点专项交流环节,中建八局总工程师亓立刚作《低碳建造与绿色转型》主题报告。 亓立刚介绍了中建八局低碳建造管...
装配式行业|恒富集团湾区绿色建筑产业创新基地项目动工 总投资约12亿元
9月23日,恒富集团湾区绿色建筑产业创新基地项目动工,总投资约12亿元。 据悉,恒富集团湾区绿色建筑产业创新基地由恒富控股集团全资子公司恒富建设投资兴建,项目位置位于广州东部中心区域内的中新科技园,毗邻广州东部公铁联运枢纽的增城西站,有助于...
装配式政策|浙江省关于发布工程建设标准《装配式建筑评价标准》的公告
省建设厅关于发布浙江省工程建设标准《装配式建筑评价标准》的公告 现批准《装配式建筑评价标准》为浙江省工程建设标准,编号为DBJ33/T1165-2024,自2025年1月1日起施行。原《装配式建筑评价标准》(DB33/T 1165-2019...

BIM建筑网