
BIM问答|BIM可视化是什么?BIM可视化展示
1975年,“BIM之父”Chuck Eastman教授首先提出了Building Description System系统创建了BIM历年,使得BIM理念开启了启蒙阶段。之后20世纪80年代后,芬兰学者提出了“Product Inform...

1975年,“BIM之父”Chuck Eastman教授首先提出了Building Description System系统创建了BIM历年,使得BIM理念开启了启蒙阶段。之后20世纪80年代后,芬兰学者提出了“Product Inform...

随着BIM在建筑业应用的越来越广泛,其概念也在不断的进化与发展,但国内外对于BIM的概念始终无法统一。如今,从业人员也逐渐认识到BIM技术不仅仅是一系列软件,更是一种比传统项目管理方式更先进的新型信息化管理技术。 根据当前大量文献总结:BI...

(1)前期规划阶段 前期规划阶段对整个项目建设过程很大,BIM主要应用在项目场地规划、数据采集、辅助投资估算等方面。 项目场地规划:根据场地资料构建道路、建筑物、环境绿化等模型,根据容积率、绿化率、建筑密度等建筑条件制定方案,利用BIM+G...

BIM即为建筑信息模型,它以三维数字技术为基础,集成了建筑工程项目各种相关信息的工程数据模型。包括项目所有的几何、物理、功能和性能信息。不同项目的参与方在项目的各个阶段可以基于同一模型,利用和维护这些信息进行协同工作,对项目进行各种专业计算...

作为一个BIMer,日常工作中肯定要用到BIM软件,那么你知道BIMer使用最多的软件是哪几款吗? (1)Revit。Revit是Autodesk公司开发的一套建模软件。Revit系列相关软件都是实现参数化建模,主要通过3D模型进行建模,可...

BIM技术可以发挥其在电力工程项目基础、结构、给水排水施工、供暖通风与空调施工、电气施工、智能化施工、幕墙施工、装饰装修施工、消防设施施工、园林绿化施工、屋面施工、电梯安装等方面发挥价值。 施工进度管理、吊装及运输模拟。 基于施工管理软件,...

在BIM技术在我国电力工程中逐步推广的阶段,研究BIM技术在电力工程项目勘察与设计阶段应用性时,电气工程地质勘察、地基基础设计、建筑结构设计,空调设计、采暖通风、供水设计、电气设计、智能化设计﹑幕墙装饰设计、景观防火设计、绿色建筑设计评价,...

BIM技术可以在电力工程项目建筑空间管理、结构构件与装饰装修材料维护、给水排水设施运行维护、供暖通风与空调设施运行维护、电气设施运行维护、智能化设施运行维护、消防设施运行维护、环境卫生与园林绿化维护方面发挥价值。以建筑信息模型信息模型为基础...

BIM技术目前在建筑行业中的地位之所以很高,跟它的特征离不开关系: 1.可视化的三维模型。通俗来讲,可视化即“所见即所得”,通过建模软件将CAD制图中的二维图转换为全方位立体的三维模型,这一模型遵循了工程对象的各项指标,体现了各项属性的数据...

项目的成本预测环节需要收集历史数据,并根据过往判断,概括归纳、统计分析对成本实施猜测和判别。承包责任人可以通过成本预测对项目整个实施过程中所发生的各项费用,做出正确的趋势预判,能够有效回避成本管理的主观性与盲目性,BIM技术在成本预测的应用...

业主方应用BIM技术进行项目的管理需要哪些条件呢?可以从以下几个方面来进行分析。 (1)BIM团队的组建 BIM技术对人员的要求极高,所以业主需要组建一支队伍来开展BIM工作,这是应用BIM前提,没人懂就算有再好的设备也是虚设。 各专业的建...

建筑行业生产效率较低,项目建设过程中一直存在信息表达不明确、信息流失等问题,且建筑行业信息化程度相对其他行业也较低。为了加快建筑行业变革,提高整个行业的生产效率,BIM技术被引用到工程行业中来,并且在近几年取得了较大力度的推广。 BIM概念...

BIM技术是一种通过对建筑的数据化、信息化模型整合,在项目圈过程中进行存储、集成和传递的数据化工具。在实际项目中,信息缺失,信息无法有效共享,信息化水平低。BIM的起源和发展应用严重影响和改变了建筑业发展,加快了建筑业转型升级,同时也正在促...

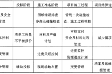
施工阶段是将图纸设计出的产片转化为实体的关键阶段,此阶段也是业主进行管理的最复杂的阶段,各参与方之间的协调围绕着业主展开,其项目管理的三大目标有质量、成本和进度,同时安全管理也不容忽视。BIM技术的应用对于完成这些目标具有重要的辅助作用,对...

美国BuildingSMARTInternational将BIM描述为“建筑信息模型、模型应用及业务流程信息管理三者的结合”。在《建筑工程信息模型统一标准》中,将BIM定义为项目全寿命周期中,各种要素的数字信息化表达,并为人们所共享。人们对...

目前各阶段存在的问题主要是由于从前一个阶段到下一个阶段,信息的流失、人员的变换、工作思路和环境的不同等原因,造成工作任务和目标交接不清,必然会带来下一阶段工作存在一定的“偏差”,如何解决这一“偏差”是管理人员一直在寻求解决的重要问题,也是项...

运营管理阶段存在的问题主要是:一是目前竣工图纸、材料设备信息、合同信息、管理信息分离,设备信息往往以不同格式和形式存在于不同位置,信息的凌乱造成运营管理的难度;二是设备管理维护没有科学的计划性,仅仅是根据经验不定期进行维护保养,难以避免设备...

竣工验收阶段存在的问题主要有: 一是验收人员仅仅从质量方面进行验收,对使用功能方面的验收关注不够;二是验收过程中对整体项目的把控力度不大,譬如整个管线的排布是否满足设计、施工规范要求,是否美观,是否便于后期检修等等,缺少直观的依据;三是竣工...

施工阶段存在的问题主要有: (1)施工组织设计与施工方案和现场施工情况的不一致性,造成现场管理协调难度大。出现此问题的原因:一方面是对施工周边环境及施工组织工作了解不够,对施工场地、材料计划、施工组织、施工计划考虑不充分,造成施工进度延误、...

目前设计阶段存在的问题主要有: (1)设计沟通与协调难度大。设计过程参与单位众多,包括政府主管部门、建设单位、设计单位、管理咨询单位,如何高效地按建设单位要求完成设计,并取得有关政府主管部门的审核,并与其他相关设计或咨询单位对接,是目前设计...