
装配式政策|关于印发《2024年度郑州市智能建造试点工作推进方案》的通知
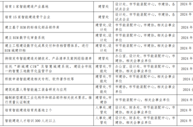
郑州市城乡建设局关于印发2024年度郑州市智能建造试点工作推进方案的通知 郑建文〔2024〕96号 机关各处(室)、局属各有关单位,各有关单位: 现将《2024年郑州市智能建造试点工作推进方案》印发给你们,请结合工作职责,认真抓好落实。 附...

郑州市城乡建设局关于印发2024年度郑州市智能建造试点工作推进方案的通知 郑建文〔2024〕96号 机关各处(室)、局属各有关单位,各有关单位: 现将《2024年郑州市智能建造试点工作推进方案》印发给你们,请结合工作职责,认真抓好落实。 附...


各区住建委,各有关单位: 为贯彻落实我市住房和城乡建设工作会议精神,加快推进我市智能建造试点城市建设,根据市住房城乡建设委关于开展第二批智能建造试点项目遴选工作的有关要求,经各区住建委审核推荐、市住房城乡建设委组织专家评审,决定将“柳林城市...

青岛市住房和城乡建设局 关于公布2024年度青岛市智能建造生产企业名单(第一批)的通知 各有关单位: 为贯彻落实《青岛市人民政府关于推进青岛市智能建造高质量发展的实施意见》(青政字〔2023〕19号),不断推动建筑工业化、信息化、智能化转型...

各县(市、区)人民政府,市级有关部门、有关单位: 经市政府同意,现将《南充市城乡建设领域碳达峰专项行动方案》印发给你们,请结合实际,认真抓好贯彻落实。 南充市住房和城乡建设局 南充市发展和改革委员会 南充市自然资源和规划局 2024年7月...
关于推进新型建筑工业化和建筑业高质量发展的若干措施(征求意见稿) 为认真贯彻落实《湖南省人民政府办公厅关于推进新型建筑工业化发展的若干意见》(湘政办发〔2023〕57号),推进新型建筑工业化产业链建设,加快传统建筑业转型升级和高质量发展,结...
江苏省住房和城乡建设厅 省政协十三届二次会议第0408号提案答复——关于大力发展装配式绿色建筑产业的提案 唐劲松委员: 您提出的《关于大力发展装配式绿色建筑产业的提案》收悉,感谢您对我省建筑产业工作的关心和支持。经商省财政厅,现答复如下: ...
银川市住房和城乡建设局 关于加强装配式建筑全过程工程质量管控工作的通知 银住建发〔2024〕153号 各县(市)区住建局,各有关单位: 为进一步加强装配式建筑工程质量管理工作,强化关键环节管控,加强设计与施工有效衔接,全面提升我市装配式建筑...

摘要│《云南省加快推动建筑领域节能降碳工作方案》提出了提升城镇新建建筑节能降碳水平、推进城镇既有建筑节能改造升级、强化建筑运行节能降碳管理等9个方面的重点任务。明确政府和国企投资、主导建设的建筑工程项目,应采用装配式建筑或装配式建造方式。建...
市自然资源和城乡建设局关于征求《武汉市建筑领域碳达峰专项实施方案》意见的通知 各相关单位: 为深入贯彻落实党中央、国务院关于“碳达峰、碳中和”重大战略部署,推进武汉市建筑领域2030年前碳排放达峰,我局起草了《武汉市建筑领域碳达峰专项实施方...

住房城乡建设部办公厅关于开展大跨度钢结构 公共建筑设计回访公益行动的通知 全国工程设计综合甲级、建筑工程设计甲级单位,各省、自治区住房城乡建设厅,直辖市住房城乡建设(管)委,北京市规划和自然资源委,新疆生产建设兵团住房城乡建设局,有关学协会...
山东省住房和城乡建设厅关于印发《山东省绿色建筑高质量发展工作方案》的通知 鲁建节科字〔2024〕4号 各市住房城乡建设局、城管局,厅有关处室、单位: 为贯彻落实省政府办公厅《关于推动城乡建设绿色发展若干措施的通知》、省住房城乡建设厅等部门《...
关于合肥市智能建造新技术新产品创新服务典型案例(第二批)的公示 各县(市)区、开发区住建局(建发局),各行业协会、各相关企业: 根据《关于召开合肥市智能建造新技术新产品创新服务典型案例(第二批)评审会的通知》相关要求,经企业申报、各县区主管...

为贯彻落实《中共湖南省委办公厅湖南省人民政府办公厅关于印发〈重点产业倍增计划推进机制方案〉的通知》(湘办发电[2024]7号)、《湖南省人民政府办公厅关于推进新型建筑工业化发展的若干意见》(湘政办发[2023]57号)要求,大力实施装配式建...
关于发布省工程建设地方标准《预制装配式桥梁技术标准》的通知 闽建科〔2024〕27号 设区市、平潭综合实验区住房和城乡建设主管部门: 由福州大学、福州市规划设计研究院集团有限公司、上海市城市建设设计研究总院(集团)有限公司共同编制的《预制装...

关于修改印发《河北省建筑工人实名制管理办法》的通知 各市(含定州、辛集市)住房和城乡建设局,雄安新区管委会建设和交通管理局,各有关单位: 为更好推进我省建筑工人实名制管理工作,现将修改的《河北省建筑工人实名制管理办法》印发给你们,请结合本地...

中装协〔2024〕51号 关于发布中国建筑装饰协会标准《建筑室内装配式装修设计标准》的通知 各省、自治区、直辖市建筑装饰协会(分会),新疆生产建设兵团建筑业协会,各会员企业、有关单位: 根据中国建筑装饰协会2021年3月3日《关于2021年...
汕头市住房和城乡建设局、汕头市发展和改革局、汕头市自然资源局、汕头市财政局、汕头市工业和信息化局、汕头市科学技术局、汕头市投资促进局、国家税务总局汕头市税务局、中国人民银行汕头市分行、国家金融监督管理总局汕头监管分局关于促进汕头市装配式建筑...

厦门市住房和建设局关于发布智能机器人外墙面喷涂真石漆补充定额的通知 建设(代建)、施工单位,各有关单位: 为满足我市智能建造试点工作需要,推动我市建设领域科技创新,提升我市绿色化及智慧化施工环境和条件,我局组织市造价站编制了智能机器人外墙面...