
装配式政策|《绍兴市建筑产业现代化示范企业培育实施方案》印发
绍兴市住房和城乡建设局关于印发《绍兴市建筑产业现代化示范企业培育实施方案》的通知 各区、县(市)建设局,滨海新区管委会办公室、镜湖新区开发办综合事务部: 为贯彻落实市政府办公室《关于推动绍兴建筑业改革创新高质量发展的实施意见》(绍政办发〔2...

绍兴市住房和城乡建设局关于印发《绍兴市建筑产业现代化示范企业培育实施方案》的通知 各区、县(市)建设局,滨海新区管委会办公室、镜湖新区开发办综合事务部: 为贯彻落实市政府办公室《关于推动绍兴建筑业改革创新高质量发展的实施意见》(绍政办发〔2...
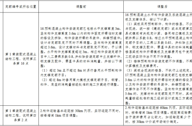
丽江市人民政府关于印发《丽江市促进建筑业产业高质量发展十六条措施(修订)》的通知 各县(区)人民政府,市直有关部门: 《丽江市促进建筑业产业高质量发展十六条措施(修订)》已经市人民政府同意,现印发给你们,请认真贯彻落实。2022年5月25日...
孝感市人民政府 关于进一步加强装配式建筑推广应用的通知 孝感政规〔2023〕第4号 各县(市、区)人民政府,市直“三区”管委会,市直有关单位: 为践行习近平生态文明思想,加快转变城乡建设方式,促进经济社会发展全面绿色转型,根据有关文件精神,...

新乡市住房和城乡建设局 关于严格落实装配式建筑有关政策要求的工作提示 各建设单位: 为进一步贯彻落实省住房和城乡建设厅等11个部门《关于进一步加快推进装配式建筑发展的通知》(豫建科〔2022〕251号)、《新乡市人民政府办公室关于印发新乡市...
阿拉善盟行政公署办公室关于印发《阿拉善盟“十四五”促进新型建筑工业化绿色发展专项规划》的通知 各旗人民政府,各开发区、示范区管委会,盟行署各委、办、局,各重点企业: 经盟行署同意,现将《阿拉善盟“十四五”促进新型建筑工业化绿色发展专项规划》...
甘肃省住房和城乡建设厅 中国人民银行甘肃省分行 国家金融监督管理总局甘肃监管局 甘肃省地方金融监督管理局 关于推进绿色金融支持城乡建设绿色发展的通知 甘建科〔2023〕216号 各市(州)住建局、人民银行省内各市(州)分行、国家金融监督管理...
抚顺市人民政府办公室 关于促进建筑业高质量发展的实施意见 抚政办发〔2023〕8号 各县、区人民政府、高新区管委会,市政府各部门、各直属单位: 为贯彻落实《辽宁省人民政府办公厅关于促进建筑业高质量发展的意见》(辽政办发〔2020〕8号)文件...
关于征集装配式建筑可复制可推广技术体系和产品的通知 闽建办筑函〔2023〕47号 各设区市建设局、平潭综合实验区交建局: 按照《住房和城乡建设部办公厅关于征集装配式建筑可复制可推广技术体系和产品的通知》(建办标函〔2023〕271号,详见附...

10月24日,四川省住房和城乡建设厅组织四川省装配式建筑产业协会、中国五冶集团有限公司等单位起草的工程建设地方标准《四川省城市桥梁钢箱梁制作与安装技术标准(征求意见稿)》(详见附件),正式面向社会公开征求意见,欢迎广大会员单位、行业人士参与...
重庆市住房和城乡建设委员会 关于发布《装配式混凝土构件外墙防水工程技术标准》的通知 渝建标〔2023〕36号 各区县(自治县)住房城乡建委,两江新区、西部科学城重庆高新区、重庆经开区、万盛经开区、双桥经开区建设局,有关单位: 现批准《装配式...
重庆市住房和城乡建设委员会 关于发布《装配式混凝土结构临时支撑系统应用技术标准》的通知 渝建标〔2023〕35号 各区县(自治县)住房城乡建委,两江新区、西部科学城重庆高新区、重庆经开区、万盛经开区、双桥经开区建设局,有关单位: 现批准《装...

关于调整装配式建筑工程计价规定的通知 闽建筑〔2023〕23号 各设区市建设局、平潭综合实验区交建局,各有关单位: 为推进装配式建筑高质量发展,合理确定装配式建筑工程造价,保障工程质量安全,结合我省装配式建筑实施情况,现对《福建省装配式建筑...

广州市智能建造试点工作联席会议办公室 关于开展广州市智能建造资源手册(2023年版)内容征集申报工作的通知 各有关单位: 为贯彻落实《住房和城乡建设部等部门关于推动智能建造与建筑工业化协同发展的指导意见》(建市〔2020〕60号)、《广东省...
关于印发《合肥市装配式混凝土建筑细部构造规定(一)》的通知 合建产〔2023〕5号 各县(市)区住建局、开发区建发局(建管中心),各有关单位: 为进一步提升我市装配式混凝土建筑质量管理和标准化应用水平,依据国家省市现行政策标准规定,经广泛征...
各区县(自治县)住房城乡建委,两江新区、重庆高新区、万盛经开区、重庆经开区、双桥经开区建设局,有关单位: 为进一步加强建筑信息模型(BIM)技术在绿色建筑工程的应用,促进绿色建筑全生命周期高质量发展,我委组织中机中联工程有限公司编制了《绿色...
吉林省住房和城乡建设厅关于印发《吉林省海绵城市设计指南》的通知 吉建设〔2023〕16号 各市(州)建委(住房城乡建设局),长白山管委会住房城乡建设局,长春新区城乡建设和管理委员会,中韩(长春)国际合作示范区城乡建设管理办公室,梅河口市住房...
各市(地)住建局,各有关单位: 按照《黑龙江省住房和城乡建设厅关于征集工程总承包、全过程工程咨询项目典型范例的通知》(〔2023〕57号)工作安排,经组织申报、专家初审和复审,我厅拟评定哈尔滨市血液中心综合业务楼项目等12个项目为黑龙江省工...
山东省住房和城乡建设厅关于公布2023年度山东省绿色建筑与建筑节能试点示范项目的通知 各市住房城乡建设局、各有关单位: 为深入贯彻党的二十大精神,认真落实省委、省政府关于绿色低碳高质量发展的工作部署,打造绿色建筑与建筑节能典型示范,根据《山...
青岛西海岸新区管委办公室 关于加快推进绿色建筑高质量发展的实施意见 青西新管办发〔2023〕32号 各大功能区管委 各镇人民政府,各街道办事处,灵山岛省级自然保护区管委,管委各部门,区直各单位,驻区各单位: 为加快推进绿色建筑和建筑产业化发...