装配式政策|每平方米补助200至500元!重庆装配式农房建设试点项目开始申报了
4月23日,记者从市住房城乡建委了解到,重庆市开展装配式农房试点,对农民建设自住自用的装配式农房,市级财政可按照建筑面积平均补助500元/平方米, 对企业(个人)建设用作民宿等经营性装配式农房,市级财政按照建筑面积平均补助200元/平方米。...
4月23日,记者从市住房城乡建委了解到,重庆市开展装配式农房试点,对农民建设自住自用的装配式农房,市级财政可按照建筑面积平均补助500元/平方米, 对企业(个人)建设用作民宿等经营性装配式农房,市级财政按照建筑面积平均补助200元/平方米。...
现批准《节段预制混凝土桥梁技术标准》为行业标准,编号为CJJ/T 111-2023,自2023年5月1日起实施。原行业标准《预应力混凝土桥梁预制节段逐跨拼装施工技术规程》(CJJ/T 111-2006)同时废止。 本标准在住房和城乡建设部门...
现批准《超长混凝土结构无缝施工标准》为行业标准,编号为JGJ/T492-2023,自2023年5月1日起实施。 本标准在住房和城乡建设部门户网站(www.mohurd.gov.cn)公开,并由住房和城乡建设部标准定额研究所组织中国建筑出版传...

盐城市住房和城乡建设局办公室 关于明确盐城市装配式建筑项目设计阶段技术论证服务工作的通知 各县(市、区)住建局,盐城经济技术开发区住建局、盐南高新区住建局,各有关单位: 为进一步推动我市装配式建筑发展,现就开展装配式建筑设计阶段技术论证服务...
摘要│黄山:《黄山市城乡建设领域碳达峰实施方案》由住建局牵头起草,经市双碳办审查后,由市住建局、市发改委联合印发。大力发展装配式建筑,推广钢结构和木结构建筑,基于省级装配式建筑产业基地,开展低碳片区试点,建成一批节能降耗试点示范项目。全市新...

近日,郑州市人民政府印发《郑州市智能建造试点城市实施方案》(以下简称《方案》),提出加快建筑业工业化、数字化、智能化转型发展,推进绿色低碳发展,打造建筑业智能建造新业态,走出具有郑州特色的内涵集约式高质量发展道路,树立中部地区智能建筑试点城...
柘城县人民政府办公室关于印发柘城县大力发展装配式建筑与绿色建筑实施意见的通知 柘政办〔2023〕15号 各乡(镇)人民政府、街道办事处,县人民政府有关部门: 《柘城县大力发展装配式建筑与绿色建筑实施意见》已经县政府同意,现印发给你们,请按照...
关于大力推行市政工程工业化建造的通知 各设区市建设局,平潭综合实验区交建局,厦门市市政园林局: 为贯彻落实新发展理念,推进城乡建设绿色发展,促进市政工程建造技术转型升级,提升市政工程项目质量水平,提高施工效率,减小对城市交通和周边环境影响。...

附件下载:附件.docx

各市、州、直管市、神农架林区住(城)建局,武汉市房管局、仙桃市、天门市住保中心: 为深入贯彻落实《省人民政府办公厅关于加快推进老旧小区改造工作的实施意见》(鄂政办发〔2021〕19号)精神,紧紧围绕为人民群众建设“好房子、好小区、好社区、好...

各省、自治区、直辖市及新疆生产建设兵团人力资源社会保障厅(局)、住房和城乡建设厅(委、管委、局): 根据《中华人民共和国劳动法》有关规定,人力资源社会保障部、住房和城乡建设部共同制定了物业管理师等7个国家职业标准,现予颁布施行。原相应国家职...

近日,市建委发布《关于公布2022年度杭州市新型建筑工业化示范产业基地和示范项目名单的通知》,在项目申请、辖区住建局初审推荐的基础上,经组织专家评审、杭州建设网公示,认定浙江中南建设集团有限公司等9个产业基地和杭州钱塘健康驿站等25个项目为...

3月8日,由江西省地产协会编制的《江西省地产协会团体标准管理制度(试行)》开始公开征求意见,得到了社会各界人士积极响应。 3月30日,协会收到了由华东交通大学郑福焱教授、金峻炎副教授共同带队起草的《装配式双向预应力预制复合板楼屋盖技术标准 ...
广西自治区住房城乡建设厅 关于征求支持建筑业企业强信心稳增长促转型十条措施(征求意见稿)意见的函 各设区市人民政府,自治区发展改革委、科技厅、工业和信息化厅、财政厅、自然资源厅、交通运输厅、水利厅、机关事务管理局、通信管理局,中国铁路南宁局...
重庆市住房和城乡建设委员会 关于印发《重庆市现代建筑产业基地管理办法》的通知 渝建科〔2023〕12号 各区县(自治县)住房城乡建委,两江新区、重庆高新区、万盛经开区、重庆经开区、双桥经开区建设局,有关单位: 为规范现代建筑产业基地管理,加...
沈阳市城乡建设局 关于开展2023年沈阳市建筑产业化示范工程申报的通知 各(开发)建设等有关单位: 为加速推动我市智能建造与建筑工业化协同发展,落实《沈阳市大力发展装配式建筑工作方案》(沈政办发〔2021〕26号)中有关要求,依据《沈阳市建...
攀枝花市住房和城乡建设局 关于公开征求《关于进一步推进装配式钢结构建筑产业的通知(征求意见稿)》意见的通知 为进一步加快推进我市装配式建筑发展,提高建设工程抗震防灾能力,促进建筑业转型升级和高质量发展,助力我市建筑领域碳达峰碳中和目标实现,...

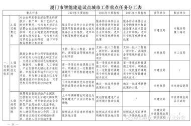
厦门市人民政府 关于印发智能建造试点城市实施方案的通知 厦府规〔2023〕6号 各区人民政府,市直各委、办、局,各开发区管委会,各有关单位: 《厦门市智能建造试点城市实施方案》已经第37次市政府常务会议研究通过,现印发给你们,请认真组织实施...
海南省住房和城乡建设厅关于公开征求《海南省装配式建筑(绿色建筑)发展提升三年行动方案(2023-2025年)》(征求意见稿)意见的公告 为深入贯彻落实党的二十大精神、省第八次党代会精神,贯彻实施《海南省绿色建筑发展条例》,助推国家生态文明试...