装配式|安徽省人民政府办公厅关于大力发展装配式建筑的通知
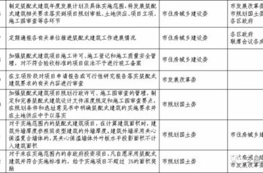
各市、县人民政府,省政府各部门、各直属机构: 为深入贯彻落实《国务院办公厅关于大力发展装配式建筑的指导意见》(国办发〔底前,各地将实施方案和28日 (欢迎各大媒体转载,全面宣传推广装配式建筑!转载请注明出处)
各市、县人民政府,省政府各部门、各直属机构: 为深入贯彻落实《国务院办公厅关于大力发展装配式建筑的指导意见》(国办发〔底前,各地将实施方案和28日 (欢迎各大媒体转载,全面宣传推广装配式建筑!转载请注明出处)
导 读 近日,赛拉维分享了一个非常特别的重量级设计研发方案。甚至可以说,这是一款可以代表未来地产发展方向的神级产品。这,就是被称为万科“美好家无限系”的自由可变户型。该户型基于工业化集成式住宅思路,在结构体系上创新,整个户型以一根结构柱作为...

导 读 13日,国务院批复20日在敦煌举办首届丝绸之路国际文化博览会,以国际文化交流形式加快推进“一带一路”发展战略。此时按工期倒排,留给文化博览会主场馆(以下简称文博会主场馆,包括1个会议中心、2个展览馆、1个大剧院、1个国际酒店,总计约...

房子是离我们最近的东西,我们每天都要面对各种各样的房子,也因此形成了思维的牢笼,在我们眼里房子几乎成了一成不变的东西,然而我们看到下面这篇文章,或许可以冲开这道思维的关卡! 重新定义房子和我们的新生活,这篇文章,科技感十足,创意十足,当未来...

住房城乡建设部关于印发装配式混凝土结构建筑工程施工图设计文件技术审查要点的通知 各省、自治区住房城乡建设厅,直辖市建委(规划国土委),新疆生产建设兵团建设局: 为贯彻落实中央城市工作会议精神和国务院办公厅《关于大力发展装配式建筑的指导意...

1月15日,由中国建筑学会建筑产业现代化发展委员会、山东省建筑职业教育专业建设指导委员会指导,山东省建筑产业现代化教育联盟主办,装配式研发济南市建筑产业现代化职教集团协办,济南工程职业技术学院万斯达学院、山东智筑侠信息科技有限公司承办的山东...

作者:赵勇 导读 12月16日,装配式建筑工程总承包与施工技术管理交流研讨会在京隆重开幕。同济大学赵勇教授做了题为《装配混凝土结构连接节点施工质量控制》的主旨演讲。本刊现全文转载,以期与读者共享专家观点。 演讲全文如下: (欢迎各大媒体转载...
广西日报南宁讯(记者 骆万丽通讯员 李远哲)记者从自治区住建厅获悉,今年广西将在南宁、柳州、贺州3个自治区试点城市,以政府投资公共工程和保障性安居工程为重点,全面启动装配式建筑试点项目建设,同时在南宁、柳州、玉林、贺州4市建成投产4个装配式...

在工厂车间把墙面楼梯等构件按标准生产好,运到建筑工地后,按照样图组装,快速拼装完成一幢房子。湖北省首例建筑工业化项目—— 深港新城一期工程主体结构封顶。 那么,到底“搭积木”建房子怎么建?下面是湖北省首例建筑工业化项目施工全流程! 1、使用...
国务院总理李克强2月8日主持召开国务院常务会议,决定进一步清理和规范涉企收费,持续为实体经济减负;部署深化建筑业“放管服”改革,推动产业升级发展。 会议指出,大力清理和规范涉企收费,优化实体经济发展环境,是贯彻稳中求进总基调、推进供给侧结构...
中国有句古话叫“开源节流”,它是战国思想家荀况在《富国篇》中阐述富国的策略,即主张理财之道在预制装配式于积极发展生产,培植财源,同时注意减轻百姓负担和节省政府开支,达到民富国也富的目的。虽是富国策略,却被广泛地应用于各行各业的发展过程中。 ...
作者:童璐来源:证券时报 装配式建筑迎来政策蜜月期,钢结构上市公司亦摩拳擦掌。精工钢构(600496)2月10日晚间发布的股东大会决议显示,在控股股东回避表决的情况下,公司非公开发行预案等11项议案均获股东大会高票通过。 根据公告,精工...
引 言 我国钢产量已经20多年保持世界第一,钢结构的整体技术已处于国际水平,产业规模全球第一。在大型公共建筑(体育场馆、影剧院、飞机航站楼、高铁车站)、超高层建筑(高度100m以上)、大跨度桥梁(跨度200m以上)、工业厂房、大型市场、仓储...

2月18日,由中国工程院与中国钢结构协会联合主办的2017中国钢结构发展高峰论坛在北京隆重举行。25位中国工程院院士,16位国家部委、学协会领导,35位国内顶级技术专家,20位企业家代表,形成两个方面的共识8大倡议。不久的未来,这些都有可能...
记者2月16日从省住房城乡建设厅获悉,《河南省成品住宅设计标准》3月1日起正式实施。 成品住宅是按照一体化实施,完成套内所有功能空间的固定面铺装或涂饰、管线及终端安装、门窗、厨房和卫生间等基本设施配备,已具备使用功能的新建住宅。 目前,广大...
文/茅洪斌张建荣 | 上海东方投资监理有限公司 前言 23日,住房城乡建设部正式发布《装配式建筑工程消耗量定额》。为此,本文平台特邀工程造价的人员专门对《装配式建筑工程消耗量定额》进行解读。 一、装配式定额的嬗变 之前造价人员遇到装配式建筑...

为深入贯彻落实《国务院办公厅关于大力发展装配式建筑的指导意见》(国办发〔15日起,新纳入本市保障性住房建设计划的项目和新立项政府投资的新建建筑应采用装配式建筑。 2.自15日起,通过招拍挂文件设定相关要求,对以招拍挂方式取得城六区和通州区地...
你听说过这样建房子吗?即房屋的外墙、阳台、楼梯甚至卫浴等“零部件”在全自动流水线上生产好,运到工地拼装成房子。在房子建好之前,你就可以戴上VR眼镜,走进自己中意的户型,选择确定套内房间数量及大小,点击选择自己喜欢的地板、墙面、家电的样式...

上海宝山罗店大居二期项目作为上海市“装配整体式住宅示范项目”,是上海市在保障性住房建设中第一次运用PC(预制混凝土)装配工艺的工程,也是施工单位上海宝冶第一次建设装配式住宅。项目部在该项目实施中,一半使用装配式的施工工艺,另一半使用传统混凝...
混凝土预制装配式建筑技术,本质是建筑工业化升级的一种手段。 工业化,就是要“多快好省”。我们通过建筑业的工业化、通过建筑业的产业升级,从根本上提升建筑的质量、降低资源损耗、提高经济效益。要推广装配式建筑,推动建筑业产业升级,根本力量最终来源...