
装配式|北京市首座钢结构装配式建筑施工管理实践
作者:曹启光 作者单位:北京建谊投资发展集团有限公司 一、项目介绍 1.基本情况 北京丰台区成寿寺B5地块定向安置房项目是全国装配式建筑科技示范项目,北京市首个装配式钢结构住宅项目的示范工程。本项目总用地面积6691.2㎡,拟建4栋9~16...

作者:曹启光 作者单位:北京建谊投资发展集团有限公司 一、项目介绍 1.基本情况 北京丰台区成寿寺B5地块定向安置房项目是全国装配式建筑科技示范项目,北京市首个装配式钢结构住宅项目的示范工程。本项目总用地面积6691.2㎡,拟建4栋9~16...
从赵克志到蔡奇,七位部级大佬对于雄安新区的解答集锦。废话不多说,直接上干货。 Part 1河北省委书记赵克志解答雄安新区规划建设23条 底告一段落,将提交到中央审查。 新区为什么选在雄安? 4.按照中国传统南北轴线理论来看,北京城市中轴线南...

大家应该还记得一起君曾经介绍过一个会跳舞的大楼,是迪拜要建造的一个未来建筑。但是,自从2008年宣布开始,已经10年了还没建成。 然而,现在上海已经有了一个会跳舞的大楼装配式住宅。 它就是黄浦江边新的地标建筑——复兴艺术中心。 你如果在外面...

湖南省关于贯彻落实《关于加快推进装配式建筑发展的实施意见》的通知 湘建办函〔底前完成规划编制工作,经批准后报我厅备案。 四、从份组织全省装配式建筑工作情况检查。 湖南省住房和城乡建设厅办公室 29日 附件: 1.附件1:湖南省人民政府办公厅...

城市是生活记忆的载体 老建筑通过改造后, 空间变得有趣, 形成一种新的活力。 一个好的改造项目, 应该也是一处出色的城市空间。 土地不够,向天空要 西班牙一家建筑公司花了四年的时间, 研究出向旧城区上空要面积的方法。 他们发现在巴塞罗那的老...

引 言 为贯彻落实《国务院办装配式研发公厅关于大力发展装配式建筑的指导意见》(国办发〔13日在京胜利召开。 本次会议是在住房和城乡建设部建筑节能与科技司指导下,由住房和城乡建设部科技与产业化发展中心(住房和城乡建设部住宅产业化促进中心)主办...

在“德国工业制造4.0”与“中国制造 2025”新一轮科技革命和产业变革背景下,正在给世界建筑业带来新的变革和重大影响,各种新概念和新模式不断涌现,诸如产业链有机集成、并行装配工程、低能耗预制、绿色化预制装配式装配、机器人敏捷建造、网络化建...

最近装配式建筑火了,BIM的热度也跟着水涨船高。这两个技术有什么关联?BIM能给装配式建筑帮什么忙?工程中它们实现的程度又怎么样? 今天,咱们就带着几个问题,来聊聊装配式建筑和BIM技术。 建筑业和工业有什么本质的区别? 你上网搜一搜,装配...

作者:向春兵,沈阳地铁房地产开发有限公司总裁 采用 EPC、工程总承包模式、实施规模化应用和采用标准化设计等是解决装配式建筑造价偏高的内在因素。 一定比例面积奖励、提前预售回款、节税节息等政策红利是弥补装配式建筑增量成本的外在因素。 ,从而...

颠覆你想象的小房子(建议在wifi情况下观看) 这就是批量化生产的一片一片的模块 开始组装 快速组装,工作量小 和普通的房子抗震性能对比 无论摇,还是震 小房子就是纹丝不动 气死地震爷爷了 能量利用率高 组装后的外形 别看房子小 装配式结构...
记者8月8日从建设部门了解到,市城乡建设局、市财政局联合发出通知,对符合省级建筑产业现代化专项引导资金扶持范围的项目开始组织申报。根据省财政厅、省住房和城乡建设厅《关于下达20日。
1 日印发 (欢迎各大媒体转载,全面宣传推广装配式建筑!转载请注明出处)

来源:齐鲁网 像搭积木一样盖房子,不仅缩短近一半的建设周期,建成的房屋也更加节能环保,这样的装配式建筑在我们生活中已经出现。10日,记者对山东省临沂市区首个大型装配式钢结构工程以及工业化生产基地进行了探访。 图为施工现场 先加工后组装 施工...

装配整体式框架结构是指预制混凝土构件通过各种可靠的方式进行连接并与现场后浇混凝土、水泥基灌浆料形成整体装配式结构的混凝土结构,常用于多层公共建筑(学校、医院、商业建筑等)。目前国家标准、规程采用的“等同现浇”的设计理念,预制框架柱、叠合梁、...
1.目的 形成济南万科预制构件生产、养护、运输、成品保护、进场验收等环节标准,减少预制构件裂缝等问题,避免返工及成本浪费。 2.适用标准 本工程须符合设计、图纸和相关国家、地方及行业标准,主要包括但不限于以下: 《通用硅酸盐水泥》GB 17...

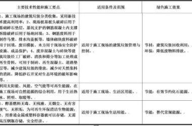
导 读 近日,住建部发布关于《关于〈绿色施工推广应用技术公告(征求意见稿)〉的公示》,发布征求意见稿,共涉及11大类,79项技术,并广泛征求意见,本文全文转载征求意见稿内容。 绿色施工推广应用技术公告 住房城乡建设部 前 言 发展绿色建筑是...

《中共中央 国务院关于进一步加强城市规划建设管理工作的若干意见》和国办《关于大力发展装配式建筑的指导意见》、《关于促进建筑业持续健康发展的意见》形成了强大的推动力,全国推广装配式建筑发展进入了崭新的阶段,31个省(市、区)陆续出台了贯彻意见...
按照推进供给侧结构性改革和新型城镇化发展的要求,要以京津冀、长三角、珠三角城市群和常住人口超过300万的其他城市为重点,加快提高装配式建筑占新建建筑面积的比例。用适用、经济、安全、绿色、美观的装配式建筑服务发展方式转变、提升群众生活品质...
8月28日,万科以29.19亿夺得上海宝山罗店地块,楼板价约为20069元/平方米。 有消息指,宝山罗店地块仅有万科、招商参与竞拍,但在第一轮竞价环节,万科就以一口价29.19亿拿下该地块。 据观点地产新媒体查询,宝山罗店地块即宝山区宝山工...
,《中共中央国务院关于开展质量提升行动的指导意见》再次明确“因地制宜提高建筑节能标准,大力发展装配式建筑”,装配式建筑与超低能耗建筑的结合已然成为我国建筑业科学发展的必然趋势之一。 据悉,该课题由中建科技集团有限公司牵头,荣华建设集团有限公...