装配式|山东省人民政府令:山东省绿色建筑促进办法自3月1日起施行
1月22日,省长龚正签发山东省人民政府令第323号:《山东省绿色建筑促进办法》已经2019年1月12日省政府第29次常务会议通过,现予公布,自2019年3月1日起施行。 山东省绿色建筑促进办法 第一章 总则 第一条 为了促进绿色建筑发展,节...
1月22日,省长龚正签发山东省人民政府令第323号:《山东省绿色建筑促进办法》已经2019年1月12日省政府第29次常务会议通过,现予公布,自2019年3月1日起施行。 山东省绿色建筑促进办法 第一章 总则 第一条 为了促进绿色建筑发展,节...

近日,为落实工程建设标准改革的总体要求,推进工程建设绿色高质量发展,保障工程质量安全,促进产业转型升级,加强生态环境保护,按照工程建设规范体系和术语标准体系总体规划,住房和城乡建设部组织制定了《2019年工程建设规范和标准编制及相关工作计划...

2019年1月16日湖南省住建厅官网发布《湖南省房屋建筑和市政基础设施工程招标投标担保和经评审最低投标价中标履约担保管理暂行办法》,2019年2月10日起施行,通知明确提出: 采用经评审最低投标价法招标的,中标人应当向招标人提交中标履约担保...
1月21-22日,以“培养大国工匠、装配高品质建筑”为主题的2018年中国技能大赛“三一杯”首届全国装配式建筑职业技能竞赛——广东赛区“建装杯”选拔赛在佛山建装、东莞润阳两个赛场同时鸣锣开赛。来自全省各地的装配式建筑行业近20家单位,共计3...
一栋外表普通的二层楼,却暗藏高科技。一层是精装修样板房,地面上却不见管道、管线,全部“藏”于地面架空的预留空间;二层则是装配式建筑示范,预制墙体在工地直接进行装配,过程就像拼积木。近日,记者来到江北新区国际健康城人才公寓项目现场,探秘刚刚开...

以“培养大国工匠、装配高品质建筑”为主题的2018年中国技能大赛“三一杯”首届全国装配式建筑职业技能竞赛—-广东赛区选拔赛于1月21-22日在佛山建装、东莞润阳两个赛场举行,30多支参赛队伍、100多名选手,参加了理论笔试和分别...

2018年12月14日,住房和城乡建设部官网发布《关于停止住房城乡建设领域现场专业人员统一考核发证工作的通知》,包括“八大员”在内的现场专业人员全部停考、停止发证。八大员停止发证之后该如何做好后续衔接? 2019年1月24日,住房和城乡建设...

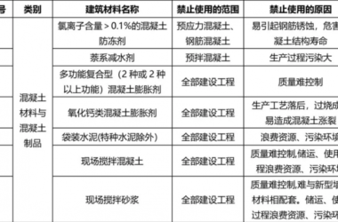
刚刚,北京市住房装配式建筑和城乡建设委员会发布了关于征求《北京市禁止使用建筑材料目录(2018年版)》意见的通知,其中大部分多年前已禁止。作为风向标,一起看看77种材料为什么将会被禁止使用?装配式结构 北京市禁止使用建筑材料目录(2018年...
1月19日,从山西省住建厅传来消息,山西省将加快推进建造方式变革,促进建筑业转型升级,2019年绿色建筑占新建建筑面积比例要提高到45装配式住宅%。 山西省将大力发展装配式钢结构建筑,稳步发展装配式混凝土结构建筑。积极培育示范项目,促进关键...

建筑工程施工许可管理办法 ( 2014年6月25日住房和城乡建设部令第18号发布,根据2018年9月28日住房和城乡建设部令第42号修正) 第一条 为了加强对建筑活动的监督管理,维护建筑市场秩序,保证建筑工程的质量和安全,根据《中华人民...

2019年1月9日住建部官网印发建筑工程施工发包与承包违法行为认定查处管理办法,办法明确提出:存在承包单位将其承包的全部工程转给其他单位(包括母公司承接建筑工程后将所承接工程交由具有独立法人资格的子公司施工的情形)或个人施工的情形,应当认定...

住房和城乡建设部关于印发建筑工程施工发包与承包违法行为认定查处管理办法的通知 各省、自治区住房和城乡建设厅,直辖市住房和城乡建设(管)委,新疆生产建设兵团住房和城乡建设局: 为规范建筑工程施工发包与承包活动,保证工程质量和施工安全,有效...

近日,为进一步贯彻落实国务院深化“放管服”改革精神,推动工程建设项目审批制度改革,创新勘察设计质量监管方式,推进施工图设计文件数字化审查工作,促进各级住房城乡建设主管部门施工图审查信息共享,提高勘察设计质量监管效能,住建部制定并印发了《全国...

建筑市场上,施工合同备案是长期困扰建筑业的问题。由于建设主管部门一般要求使用合同示范文本进行备案,所以在建筑业“黑白合同”现象比较普遍, 2018年5月18日国务院办公厅正式公布《国务院办公厅关于开展工程建设项目审批制度改革试点的通知》(国...
记者昨1月6日从荆州市节能办获悉,荆州将建华中最大绿色建筑产业园,届时,这一装配式建筑产业基地将对接全市公建和市政综合管廊项目的装配式建筑市场。 2016年,省交投与中建三局签订合作协议,2017年,双方正式开展项目合作投资建设。拟将该项目...
近日,宜昌市2018年装配式建筑发展新闻发布会召开。市住建委党组成员、副主任、装配式建筑发展攻坚指挥部副指挥长叶帮斌致新闻发布词,就推进装配式建筑发展的意义和背景、2018年宜昌市推进装配式建筑发展情况及下一步工作计划作了介绍,并回答记者提...
日前,唐山市建设工程质量监督检测站、市建筑工程质量协会、中国二十二冶集团装配式建筑分公司联合举办唐山市首届装配式建筑技术工人实训活动。 本次活动是唐山市首次就装配式建筑生产、安装技术工艺进行实操演练式培训,为期2天,预制装配式培训范围覆盖全...
日前,远大建筑工业装配式建筑项目奠基仪式和中国硅材料互联网产业基地上线仪式在东海经济开发区举行。 今年以来,开发区力推招商引资和项目建设,围绕打造“千亿园区”目标,坚持走循环化、绿色化发展道路,依托硅工业这一主导产业,电子机械与服装产业两大...

案例工程将应用BIM技术,全面实现项目信息的无障碍交流。按照不同层次并结合项目实际、业主要求、施工周期,安排不同层面应用内容:利用BIM进行管线碰撞检测;管线综合;系统平衡校核;利用模型做预制加工;快速统计项目工程量信息,准确评估成本变化;...

施工质量的自控是确保工程质量的关键,其主体是施工方自己。根据实践经验的总结,施工作业质量自控的有效制度有: ①质量三检制度 ②质量例会制度 ③质量会诊制度 ④质量样板制度 ⑤质量挂牌制度 ⑥质量讲评制度 1 质量三检制度 “三检制”即自检、...