
装配式政策|关于印发《武汉市2023年智能建造试点城市推进工作要点》的通知
关于印发《武汉市2023年智能建造试点城市推进工作要点》的通知 武汉市智能建造试点城市建设领导小组各成员单位、各有关单位: 为进一步贯彻落实国家、省、市推进智能建造试点城市建设的工作要求,推动建筑业高质量发展,现将《武汉市2023年智能建造...

关于印发《武汉市2023年智能建造试点城市推进工作要点》的通知 武汉市智能建造试点城市建设领导小组各成员单位、各有关单位: 为进一步贯彻落实国家、省、市推进智能建造试点城市建设的工作要求,推动建筑业高质量发展,现将《武汉市2023年智能建造...

长沙市住房和城乡建设局 长沙市财政局 关于印发《长沙市省级绿色建造试点城市补助资金管理制度》的通知 长住建发〔2023〕48号 各相关单位: 现将《长沙市省级绿色建造试点城市补助资金管理制度》印发给你们,请遵照执行。 长沙市住房和城乡建设局...

关于印发《西安市智能建造建筑工程项目创建指导意见(试行)》的通知 各区县、西咸新区、各开发区住建局,各有关单位: 为贯彻落实《关于印发推动智能建造与新型建筑工业化协同发展实施方案的通知》(市政办发(2022)6号)和《西安市智能建造试点三年...
浙江省住房和城乡建设厅 关于印发《浙江省装配式建筑评价认定管理办法》的通知 浙建〔2023〕3号 各市建委(建设局): 为进一步规范全省装配式建筑评价认定工作,提升装配式建筑品质,推动全省建筑工业化高质量发展,我厅制定了《浙江省装配式建筑评...
海南省住房和城乡建设厅 关于征求《2023海南省装配式建筑工程综合定额》(征求意见稿)意见的函 省发改委、省财政厅,各建设(代建)单位,各设计、施工企业和装配式预制构件生产厂家,有关行业协会,各有关单位: 为贯彻落实创新、协调、绿色、开放、...

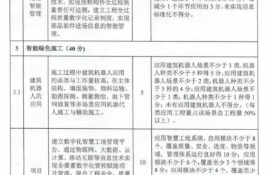
郑州市人民政府 关于印发郑州市智能建造试点城市实施方案的通知 郑政文〔2023〕22号 各开发区管委会,各区县(市)人民政府,市人民政府各部门,各有关单位: 现将《郑州市智能建造试点城市实施方案》印发给你们,请认真贯彻执行。 郑州市人民政府...

为贯彻落实新发展理念,推进城乡建设绿色发展,加快推进绿色低碳、高效便捷的装配式装修技术的应用,提升内装修效率和品质,培育装配式装修集成产业,促进福州市建筑业转型升级。 6月5日,福州市城乡建设局、福州市住房保障和房产管理局联合下发“关于开展...

广州市人民政府办公厅 关于印发广州市智能建造试点城市实施方案的通知 各区人民政府,市政府各部门、各直属机构: 《广州市智能建造试点城市实施方案》已经市人民政府同意,现印发给你们,请认真贯彻执行。执行过程中遇到问题,请径向市住房城乡建设局反映...
山东省住房和城乡建设厅 山东省发展和改革委员会关于繁荣建筑创作的若干措施 各市住房城乡建设局、发展改革委、行政审批局: 为全面贯彻党的二十大精神和习近平总书记关于城市工作的重要论述,践行“适用、经济、绿色、美观”新时期建筑方针,推动绿色低碳...
摘要│内蒙古:明确了装配式建筑发展目标,到2025年全区装配式建筑占当年新建建筑面积的比例力争达到30%以上,其中,政府投资工程项目装配式建筑占当年新建政府投资工程项目建筑面积的比例达到70%。进一步明确工作目标和重点工作任务着手,通过加大...
关于印发《装配式建筑质量问题防控技术指引(试行)》的通知 各有关单位: 为贯彻落实绿色发展理念,推进杭州市新型建筑工业化高质量发展,不断提升我市装配式建筑建设管理水平和管理效益,杭州市推进新型建筑工业化协调小组办公室组织开展《装配式建筑质量...
马鞍山市人民政府关于促进装配式建筑产业发展的实施意见 马政〔2023〕25号 各县、区人民政府,市政府各部门、直属机构,有关单位: 为进一步加快我市装配式建筑发展,促进建筑业转型升级,根据《安徽省绿色建筑发展条例》、《安徽省人民政府关于促进...
湖南省住房和城乡建设厅关于征求 《湖南省装配式混凝土建筑结构工程施工质量管理工作导则(征求意见稿)》的通知 各市州住房和城乡建设局,湘江新区开发建设局,各有关单位: 为进一步加强建设工程质量管理,提升建筑工程品质,我厅起草了《关于压实建设单...
台州市住房和城乡建设局 关于《进一步支持建筑业做优做强的实施意见》(征求意见稿)》征求意见的公告 为了进一步增强制定规范性文件工作的公开性和透明度,提高政府规范性文件质量,现将我局起草的《进一步支持建筑业做优做强的实施意见》(征求意见稿)全...
《正交胶合木结构技术规程》(编号为DB13(J)/T 8521-2023)已经本机关审查并批准为河北省工程建设地方标准,现予发布,自2023年9月1日起实施。 本标准在河北省住房和城乡建设厅网站(http://zfcxjst.hebei.g...
甘肃省住房和城乡建设厅 甘肃省市场监督管理局关于发布《装配式混凝土建筑深化设计技术标准》等5项甘肃省地方标准的公告 经甘肃省住房和城乡建设厅、甘肃省市场监督管理局共同组织专家审查,现批准发布《装配式混凝土建筑深化设计技术标准》《承插型轮扣式...
中山市住房和城乡建设局关于优化装配式建筑评价工作的通知 中建通〔2023〕81号 各有关单位: 为保障我市装配式建筑项目评价工作规范有序,进一步明确我市装配式建筑相关实施技术要求,现就优化我市装配式建筑评价工作通知如下: 一、优化评价流程 ...

为适应合肥市场上商品房户型设计的变化,更加科学合理地落实装配式建筑发展激励政策,促进装配式建筑高质量发展,我局对《合肥市装配式建筑容积率奖励实施细则(试行)指引》进行修订。现向社会公开征求意见,有关单位和公众可通过以下途径和方式反馈意见。 ...

关于印发《珠海市住房和城乡建设局等部门关于加快新型建筑工业化发展的实施方案》的通知 各区(功能区)政府、鹤洲新区筹备组住房城乡建设、发展改革、教育、科技、工业和信息化、公安、财政、人力资源和社会保障、自然资源、交通运输、水务、市场监管、轨道...